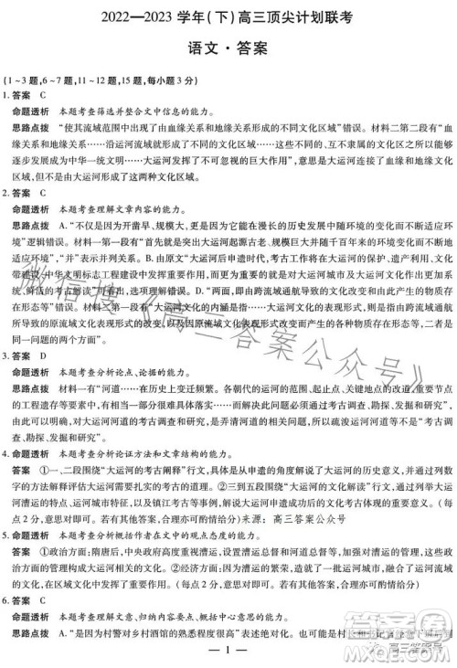
小编这次收集整理的是2023届天一大联考安徽名校高三顶尖计划的语文试题答案,这个系列的考试是三晋名校联盟考试,还有数学试卷考试习题和参考答案,站内直接搜天一大联考就可以了或者搜高三顶尖计划,快来看看吧!

答案如下,仅供参考!












2023届湘考王湖南高三联考数学试题答案
2023-03-25 14:30:21
小编这次收集整理的是湘考王2023湖南省高三联考试题的参考答案,这个系列的还是非常不错的,这次的湖南联考出题的水准也还不错,想要练习的话可以来看看哦!2023届湘考王湖南高三联
2023届天一大联考安徽名校高三顶尖计划数学试题答案
2023-03-25 11:10:50
小编这次收集整理的是2023届天一大联考安徽名校高三顶尖计划数学试题答案,前面是试卷,后面是答案,这个是安徽地区的大联考,也是二模考试,对于当前学生的进度和学习能力也是一个综
2023金太阳高三3月23日联考911C数学试卷答案
2023-03-25 10:58:05
小编这次收集整理的是2023金太阳高三3月23日联考911C的数学试卷答案,这个系列的试卷还是非常不错的,其他学科的也有整合,站内直接搜金太阳就可以了,这个系列的试卷难度相对来说
2023金太阳高三3月23联考911C语文试卷答案
2023-03-25 10:31:54
小编这次收集整理的是2023金太阳高三3月23联考911C的语文试卷答案,本试卷考试时间150分钟,这次的考试是金太阳联考在3月23日的相关联考,还是比较新的,想要做做练习的可以来看看