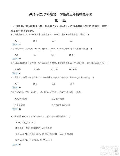
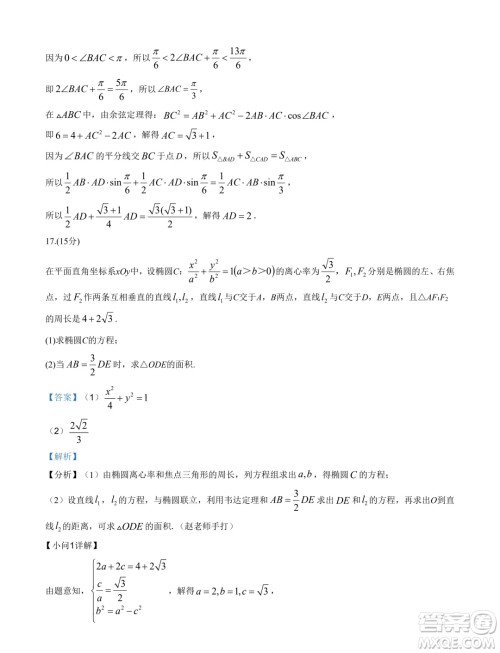
小编这次收集整理的是2024年-2025学年第一学期高三年级模拟试卷数学的试题答案,解析全面,方便核对答案评估自己的分数,看看自己大概可以得多少分,这次的是校级考试,想要练习的可以来做做看,适用于江苏地区的高三学子哦!

答案如下,仅供参考!











广州市真光中学2025届高三上学期开学质检数学试题答案
2024-08-07 10:24:25
小编这次收集整理的是广州市真光中学2025届高三上学期开学质检的数学试题答案,本试卷共5页,满分150分,考试用时120分钟,这个是八月份的考试,想要练习一下的可以来做做看哦,这个适
湖北武汉东西湖区2025届新高三8月适应性考试数学试卷答案
2024-08-07 09:41:45
小编这次收集整理的是湖北武汉东西湖区2025届新高三8月适应性考试的数学试卷答案,本试题卷共4页,全卷满分150分,考试用时120分钟,这个系列的还是非常不错的,想要练习的可以来做做
广西飞天校际2025届高三上学期7月考试数学试题答案
2024-08-06 09:58:43
小编这次收集整理的主要是广西飞天校际2025届的高三上学期的数学试卷考试,这次的考试也是联考性质的,出题难度的话会比学校自己出题难度要大一些,适用于广西地区学子训练,想要联
广东省部分高中2025届新高三新起点联合测评数学试卷答案
2024-08-05 11:21:29
小编这次收集整理的是广东省部分高中2025届新高三新起点联合测评的数学试卷答案,本次试卷满分150分,这次的也适用于广东地区学子练习,还有多校联考的数学试卷,多练习才能了解自