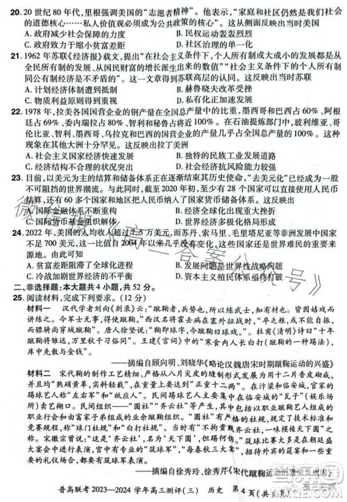
在高三年级,考试是最常见的事情,每次结束之后都得认真反思,争取把不理解的知识点搞明白,这样才能有效提分。小编分享河南省普高联考2023-2024学年高三测评三历史试卷答案,赶紧看过来吧。

答案如下:










河南省普高联考2023-2024学年高三测评三数学试卷答案
2023-11-02 16:31:40
我们知道,高中阶段的数学科目学习难度很高,到了高三年级,大家的压力骤增,考试安排非常多,平时的时间就得把握住。小编整理了河南省普高联考2023-2024学年高三测评三数学试卷答案,
河南省普高联考2023-2024学年高三测评三语文试卷答案
2023-11-02 16:15:03
在高三年级,语文科目想要拿到好成绩就得多背多思考,同学们课下务必勤做练习,努力把握考试机会。今天整理了河南省普高联考2023-2024学年高三测评三语文试卷答案,感兴趣的可以对
2023年秋鄂东南省级示范高中教育教学改革联盟学校期中联考高三物理试题答案
2023-11-02 16:00:10
对于很多高三生来说,物理科目的备考难度很大,想要拿到高分不容易,平时的考试机会一定得把握住,不能偷懒。小编整理了2023年秋鄂东南省级示范高中教育教学改革联盟学校期中联考高
2023年秋鄂东南省级示范高中教育教学改革联盟学校期中联考高三英语试题答案
2023-11-02 15:44:19
今天整理了2023年秋鄂东南省级示范高中教育教学改革联盟学校期中联考高三英语试题答案,感兴趣的可以看过来。对于高三生来说,英语科目的联考机会要努力把握住,考完之后务必查漏