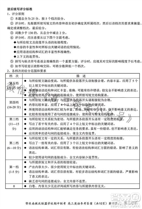
今天整理了2023年秋鄂东南省级示范高中教育教学改革联盟学校期中联考高三英语试题答案,感兴趣的可以看过来。对于高三生来说,英语科目的联考机会要努力把握住,考完之后务必查漏补缺,这样才能有效提分。

答案如下:




















绵阳市2024届高三上学期第一次诊断性考试英语试题答案
2023-11-02 15:33:03
在高三年级,英语科目的考试机会很多,大家要把握住,考完之后记得查漏补缺,争取把知识点掌握好。小编分享绵阳市2024届高三上学期第一次诊断性考试英语试题答案,感兴趣的可以对照看
绵阳市2024届高三上学期第一次诊断性考试地理参考答案
2023-11-02 15:24:26
在高三年级,地理科目的备考难度不低,大家要珍惜时间,把握考试机会,这样才能拿到好成绩。小编分享绵阳市2024届高三上学期第一次诊断性考试地理参考答案,感兴趣的可以看过来,希望能
绵阳市2024届高三上学期第一次诊断性考试历史参考答案
2023-11-02 15:13:36
我们知道,高中阶段的历史科目学习内容不少,到了高三,大家得多做练习,务必把知识点掌握清楚。今天整理了绵阳市2024届高三上学期第一次诊断性考试历史参考答案,感兴趣的可以看过来
绵阳市2024届高三上学期第一次诊断性考试政治参考答案
2023-11-02 15:06:33
在高三年级,政治科目的备考要多花时间,课下要勤做练习,争取把知识点掌握透彻,这样才能有效提分。小编整理了绵阳市2024届高三上学期第一次诊断性考试政治参考答案,赶紧看过来,希望