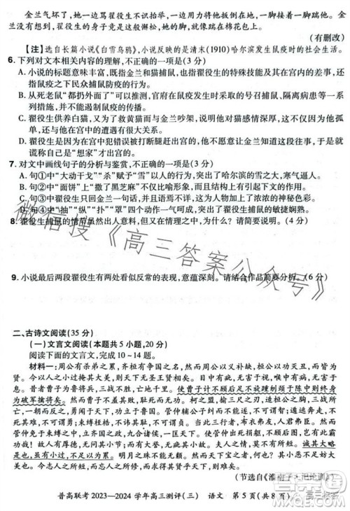
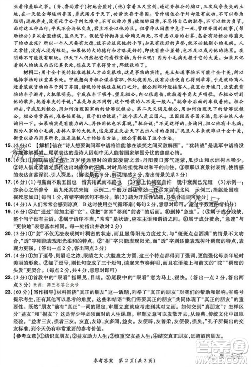
在高三年级,语文科目想要拿到好成绩就得多背多思考,同学们课下务必勤做练习,努力把握考试机会。今天整理了河南省普高联考2023-2024学年高三测评三语文试卷答案,感兴趣的可以对照看看哦!

答案如下:










2023年秋鄂东南省级示范高中教育教学改革联盟学校期中联考高三物理试题答案
2023-11-02 16:00:10
对于很多高三生来说,物理科目的备考难度很大,想要拿到高分不容易,平时的考试机会一定得把握住,不能偷懒。小编整理了2023年秋鄂东南省级示范高中教育教学改革联盟学校期中联考高
2023年秋鄂东南省级示范高中教育教学改革联盟学校期中联考高三英语试题答案
2023-11-02 15:44:19
今天整理了2023年秋鄂东南省级示范高中教育教学改革联盟学校期中联考高三英语试题答案,感兴趣的可以看过来。对于高三生来说,英语科目的联考机会要努力把握住,考完之后务必查漏
绵阳市2024届高三上学期第一次诊断性考试英语试题答案
2023-11-02 15:33:03
在高三年级,英语科目的考试机会很多,大家要把握住,考完之后记得查漏补缺,争取把知识点掌握好。小编分享绵阳市2024届高三上学期第一次诊断性考试英语试题答案,感兴趣的可以对照看
绵阳市2024届高三上学期第一次诊断性考试地理参考答案
2023-11-02 15:24:26
在高三年级,地理科目的备考难度不低,大家要珍惜时间,把握考试机会,这样才能拿到好成绩。小编分享绵阳市2024届高三上学期第一次诊断性考试地理参考答案,感兴趣的可以看过来,希望能