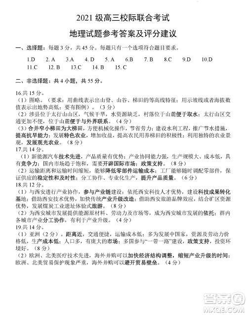
我们知道,高三年级的考试很多,大家得珍惜机会,考完务必做好反思工作,争取把知识点掌握清楚。今天分享日照2021级高三上学期11月期中校际联合考试地理参考答案,感兴趣的可以对照了解,希望能帮到你们。

答案如下:









2023年11月湖南岳汨联考高三期中考试生物参考答案
2023-11-28 09:29:15
小编整理了2023年11月湖南岳汨联考高三期中考试生物参考答案,内容丰富,感兴趣的可以对照了解。对于高三生来说,生物科目的备考要求不少,大家要把握住考试机会,争取拿到好成绩。注
英才大联考长郡中学2024届高三上学期月考五数学试题答案
2023-11-28 09:16:06
小编这次收集整理的是英才大联考长郡中学2024届高三上学期月考五的数学试题答案,这个系列的试卷适用于湖南地区,想要练习一下的可以来看看,多做练习对于提升和巩固知识点还是非
日照2021级高三上学期11月期中校际联合考试生物参考答案
2023-11-27 17:59:11
进入高三年级,生物科目的备考压力不小,大家得把握住考试机会,争取把知识点掌握好。小编分享日照2021级高三上学期11月期中校际联合考试生物参考答案,感兴趣的可以对照了解。注意
日照2021级高三上学期11月期中校际联合考试数学参考答案
2023-11-27 17:36:05
在高三年级,上学期的考试非常多,其中有的考试很重要,比如期中。大家要把握住机会,考完务必查漏补缺。小编分享日照2021级高三上学期11月期中校际联合考试数学参考答案,感兴趣的可