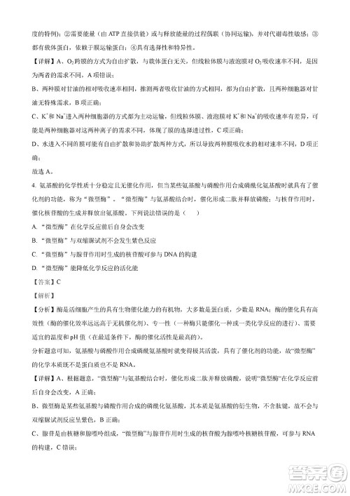
小编整理了2023年11月湖南岳汨联考高三期中考试生物参考答案,内容丰富,感兴趣的可以对照了解。对于高三生来说,生物科目的备考要求不少,大家要把握住考试机会,争取拿到好成绩。注意,答案仅供参考哦!

答案如下:





















英才大联考长郡中学2024届高三上学期月考五数学试题答案
2023-11-28 09:16:06
小编这次收集整理的是英才大联考长郡中学2024届高三上学期月考五的数学试题答案,这个系列的试卷适用于湖南地区,想要练习一下的可以来看看,多做练习对于提升和巩固知识点还是非
日照2021级高三上学期11月期中校际联合考试生物参考答案
2023-11-27 17:59:11
进入高三年级,生物科目的备考压力不小,大家得把握住考试机会,争取把知识点掌握好。小编分享日照2021级高三上学期11月期中校际联合考试生物参考答案,感兴趣的可以对照了解。注意
日照2021级高三上学期11月期中校际联合考试数学参考答案
2023-11-27 17:36:05
在高三年级,上学期的考试非常多,其中有的考试很重要,比如期中。大家要把握住机会,考完务必查漏补缺。小编分享日照2021级高三上学期11月期中校际联合考试数学参考答案,感兴趣的可
2024届福建部分地市校高中毕业班第一次质检数学试题答案
2023-11-27 17:30:23
小编这次收集整理的是2024届福建部分地市校高中毕业班第一次质检的数学试题答案,命题人厦门一中,审题人厦门一中,这个系列的还是非常不错的,感兴趣的可以来做做看,练习一下自己的