小编整理了2023年11月浙江稽阳联谊学校高三联考语文参考答案,内容丰富,感兴趣的可以对照了解。对于高三生来说,语文科目的备考要多做练习,平时的考试机会得把握住,争取把知识点巩固好。

答案如下:











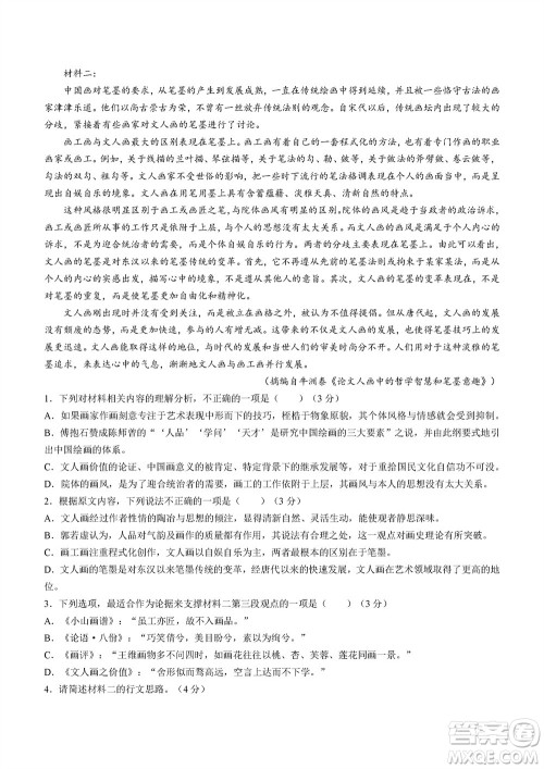
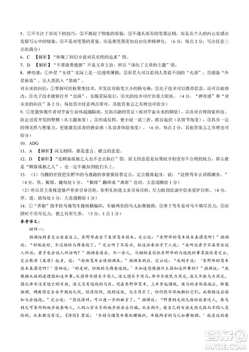
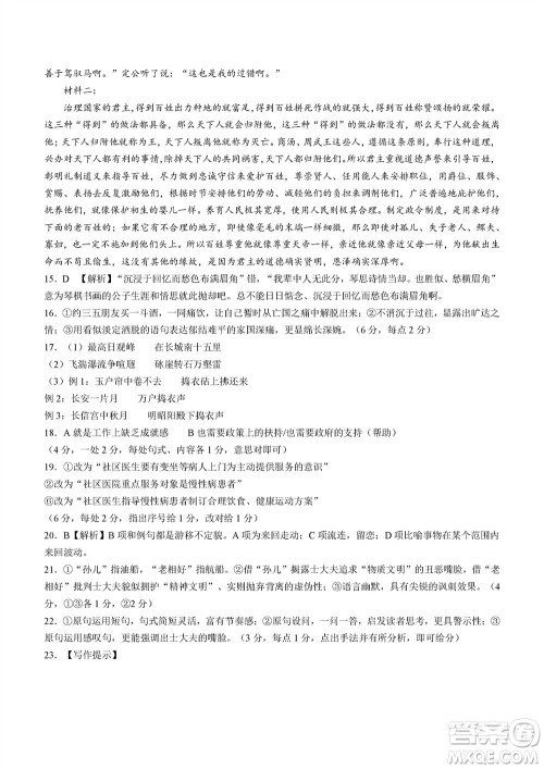
镇江市2023-2024学年高三上学期期中考试语文参考答案
2023-11-23 08:47:35
在高三年级,语文科目的备考要求不低,大家想拿到好成绩就得勤做练习,考试机会也得把握住。今天分享镇江市2023-2024学年高三上学期期中考试语文参考答案,感兴趣的可以对照了解,希
镇江市2023-2024学年高三上学期期中考试物理参考答案
2023-11-22 17:54:35
小编分享镇江市2023-2024学年高三上学期期中考试物理参考答案,感兴趣的可以看过来。对于高三生来说,上学期的备考压力很大,考试机会务必得把握住,考完记得查漏补缺,这样才能拿到
镇江市2023-2024学年高三上学期期中考试英语参考答案
2023-11-22 17:41:15
在高三年级,英语科目的备考要多花时间,平时珍惜考试机会,这样才能有效提升自己的能力。小编分享镇江市2023-2024学年高三上学期期中考试英语参考答案,感兴趣的可以对照了解,希望
重庆西南大学附属中学2024届高三11月模拟测试数学答案
2023-11-22 17:05:04
小编分享重庆西南大学附属中学2024届高三11月模拟测试数学答案,感兴趣的可以看过来。这是为高三年级学生搜集到的数学试题及答案,内容丰富,希望能帮到你们。当然,答案仅供参考哦