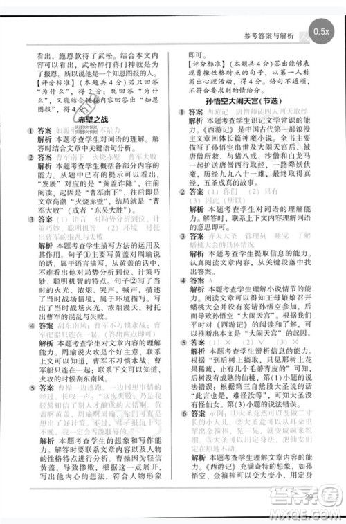
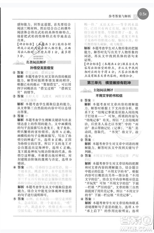
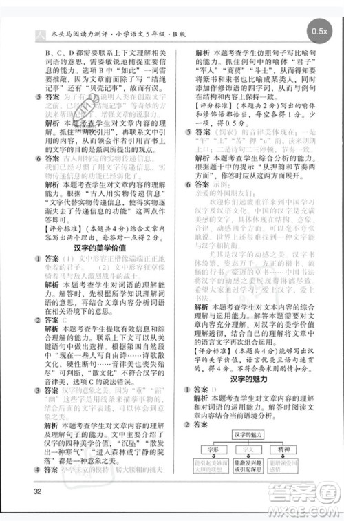
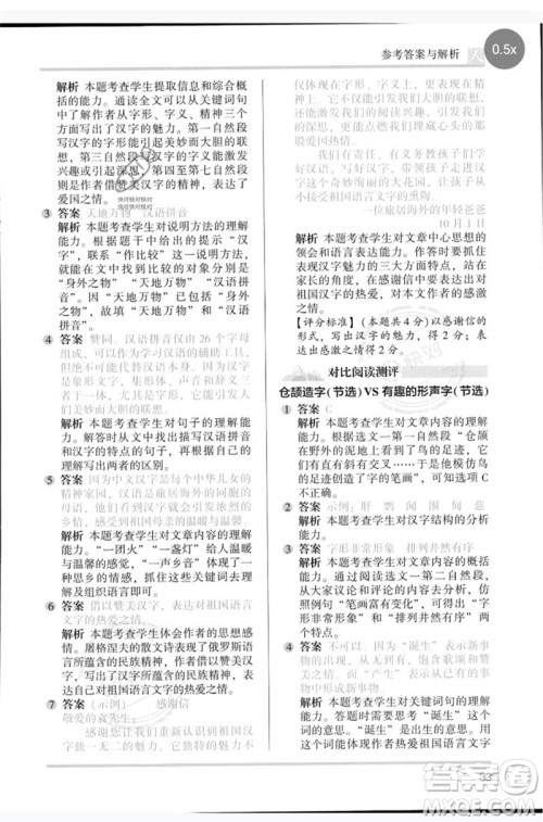
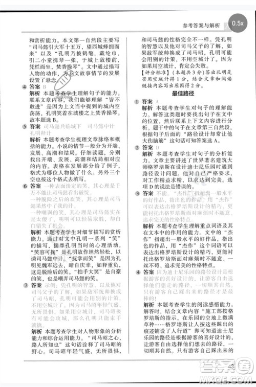
对于小学五年级的学生来说,语文科目的学习非常重要,大家在平时要多花心思,课下练习千万不能忽视。今天分享湖南师范大学出版社2023木头马阅读力测评五年级语文人教版B版参考答案,赶紧看过来,希望能帮到你们。

本书的ISBN为9787564847128,答案如下:

















































江苏凤凰文艺出版社2023木头马阅读力测评四年级语文下册人教版浙江专版B版参考答案
2023-05-15 10:02:23
在小学四年级,语文科目的学习难度不低,除了积极背诵默写生字词,课下也得完成练习。小编分享江苏凤凰文艺出版社2023木头马阅读力测评四年级语文下册人教版浙江专版B版参考答案,
湖南师范大学出版社2023木头马阅读力测评四年级语文人教版B版参考答案
2023-05-15 09:47:50
今天分享湖南师范大学出版社2023木头马阅读力测评四年级语文人教版B版参考答案,感兴趣的可以看过来。对于小学四年级的学生来说,语文科目的学习要重点对待,每天上完课之后要完
江苏凤凰文艺出版社2023木头马阅读力测评三年级语文下册人教版浙江专版B版参考答案
2023-05-15 09:33:44
小编分享江苏凤凰文艺出版社2023木头马阅读力测评三年级语文下册人教版浙江专版B版参考答案,感兴趣的可以看过来。对于小学三年级的学生来说,语文科目的学习要认真对待,课下务
湖南师范大学出版社2023木头马阅读力测评三年级语文人教版B版参考答案
2023-05-15 09:15:13
小编整理了湖南师范大学出版社2023木头马阅读力测评三年级语文人教版B版参考答案,感兴趣的可以看过来。这是为小学三年级学生搜集到的俩洗车答案,希望能帮助你们提高语文成绩