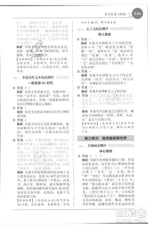
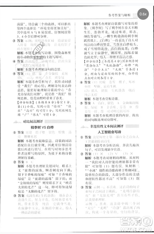
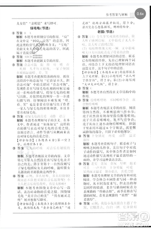
在小学四年级,语文科目的学习难度不低,除了积极背诵默写生字词,课下也得完成练习。小编分享江苏凤凰文艺出版社2023木头马阅读力测评四年级语文下册人教版浙江专版B版参考答案,赶紧看过来。注意,答案不能照抄哟。

答案如下:












































湖南师范大学出版社2023木头马阅读力测评四年级语文人教版B版参考答案
2023-05-15 09:47:50
今天分享湖南师范大学出版社2023木头马阅读力测评四年级语文人教版B版参考答案,感兴趣的可以看过来。对于小学四年级的学生来说,语文科目的学习要重点对待,每天上完课之后要完
江苏凤凰文艺出版社2023木头马阅读力测评三年级语文下册人教版浙江专版B版参考答案
2023-05-15 09:33:44
小编分享江苏凤凰文艺出版社2023木头马阅读力测评三年级语文下册人教版浙江专版B版参考答案,感兴趣的可以看过来。对于小学三年级的学生来说,语文科目的学习要认真对待,课下务
湖南师范大学出版社2023木头马阅读力测评三年级语文人教版B版参考答案
2023-05-15 09:15:13
小编整理了湖南师范大学出版社2023木头马阅读力测评三年级语文人教版B版参考答案,感兴趣的可以看过来。这是为小学三年级学生搜集到的俩洗车答案,希望能帮助你们提高语文成绩
湖南师范大学出版社2023木头马阅读力测评四年级语文下册人教版武汉专版B版参考答案
2023-05-15 08:55:51
今天分享湖南师范大学出版社2023木头马阅读力测评四年级语文下册人教版武汉专版B版参考答案,欢迎大家积极查阅。这是为小学四年级学生搜集到的练习册答案,希望能帮助你们提高