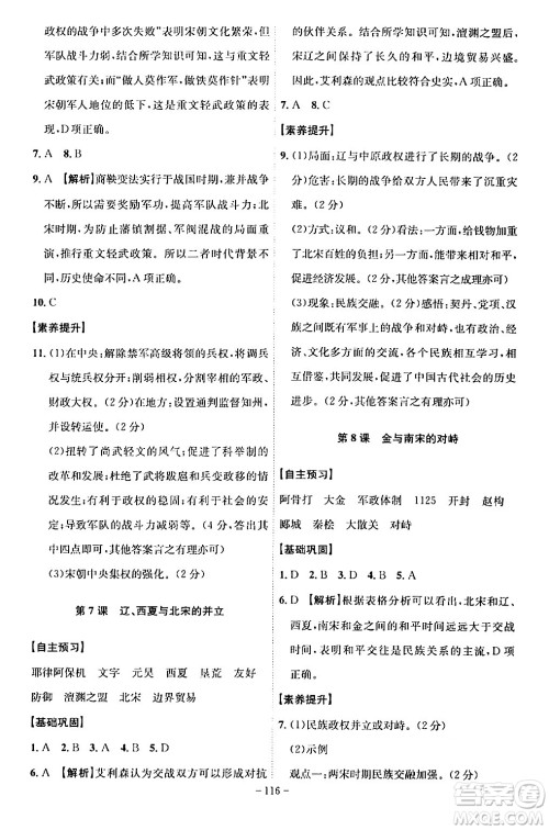
今天小编为同学们整理了安徽师范大学出版社2024年春课时A计划七年级历史下册人教版安徽专版答案,本练习将所学的知识结合到训练当中,让同学们可以通过练习来巩固好所学的知识点,练习完的同学可以来答案圈核对一下答案。

答案如下,仅供参考:
















安徽师范大学出版社2024年春课时A计划九年级道德与法治下册人教版安徽专版答案
2024-05-11 08:59:01
今天小编为同学们整理了安徽师范大学出版社2024年春课时A计划九年级道德与法治下册人教版安徽专版答案,本练习根据教材进行编排,同学们要通过实操来及时回顾所学的知识点,练习
安徽师范大学出版社2024年春课时A计划八年级道德与法治下册人教版安徽专版答案
2024-05-11 08:58:21
进入八年级,道德与法治这门学科的难度会有所增加,同学们要通过练习巩固知识,今天小编为同学们整理了安徽师范大学出版社2024年春课时A计划八年级道德与法治下册人教版安徽专版
安徽师范大学出版社2024年春课时A计划七年级道德与法治下册人教版安徽专版答案
2024-05-10 18:05:28
道德与法治这门学科在七年级难度不大,同学们可以通过练习来及时回顾重难点内容,今天小编为同学们整理了安徽师范大学出版社2024年春课时A计划七年级道德与法治下册人教版安徽
安徽师范大学出版社2024年春课时A计划八年级生物下册人教版安徽专版答案
2024-05-10 17:51:20
生物这门学科在八年级难度会有所增加,同学们可以通过训练来回顾知识,拓展不同题型,今天小编为同学们整理了安徽师范大学出版社2024年春课时A计划八年级生物下册人教版安徽专版