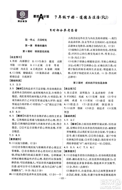
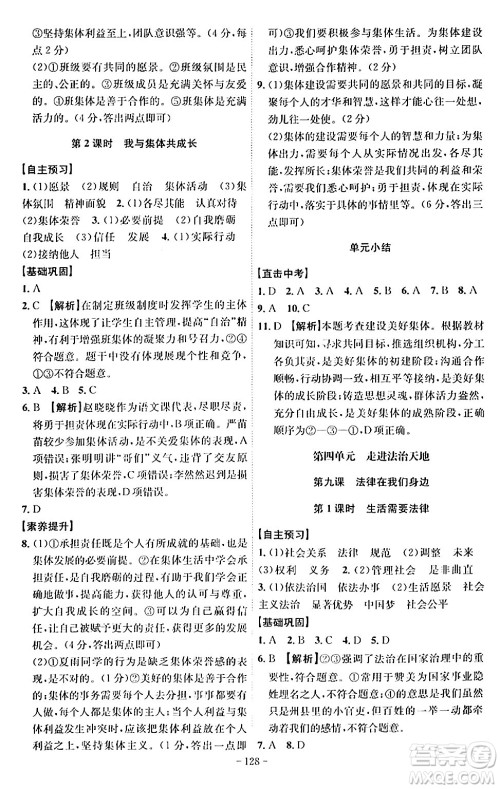
道德与法治这门学科在七年级难度不大,同学们可以通过练习来及时回顾重难点内容,今天小编为同学们整理了安徽师范大学出版社2024年春课时A计划七年级道德与法治下册人教版安徽专版答案,练习完的同学可以来答案圈核对一下答案。

答案如下,仅供参考:
















安徽师范大学出版社2024年春课时A计划八年级生物下册人教版安徽专版答案
2024-05-10 17:51:20
生物这门学科在八年级难度会有所增加,同学们可以通过训练来回顾知识,拓展不同题型,今天小编为同学们整理了安徽师范大学出版社2024年春课时A计划八年级生物下册人教版安徽专版
安徽师范大学出版社2024年春课时A计划七年级生物下册人教版安徽专版答案
2024-05-10 17:41:37
生物这门学科在七年级难度不大,同学们可以从现在开始打好基础,掌握好所学知识,今天小编为同学们整理了安徽师范大学出版社2024年春课时A计划七年级生物下册人教版安徽专版答案,
安徽师范大学出版社2024年春课时A计划九年级物理下册沪科版安徽专版答案
2024-05-10 17:26:25
物理这门学科在九年级难度不小,同学们要多花时间,对知识进行巩固训练,提升成绩,今天小编为同学们整理了安徽师范大学出版社2024年春课时A计划九年级物理下册沪科版安徽专版答案,
北京教育出版社2024年春1+1轻巧夺冠优化训练七年级道德与法治下册人教版答案
2024-05-08 13:55:26
道德与法治这门学科在七年级难度不大,同学们可以通过训练来掌握好所学的知识,今天小编为同学们整理了北京教育出版社2024年春1+1轻巧夺冠优化训练七年级道德与法治下册人教版