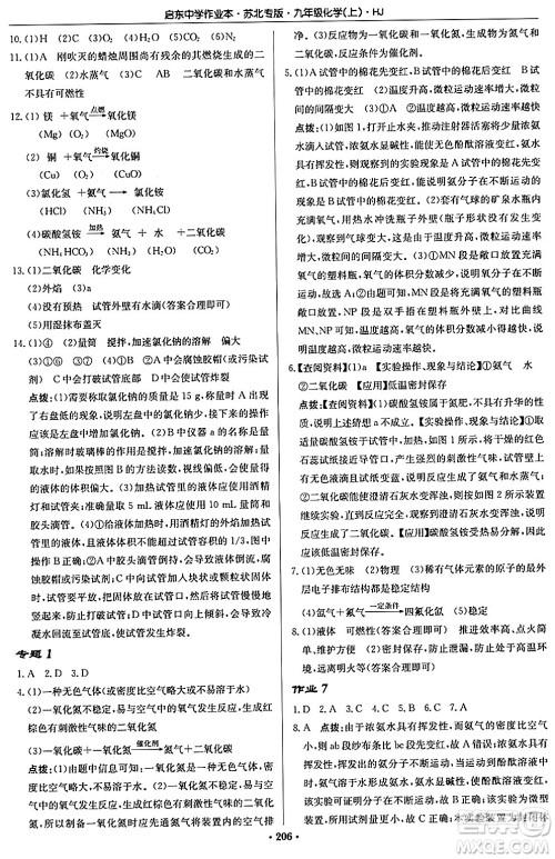
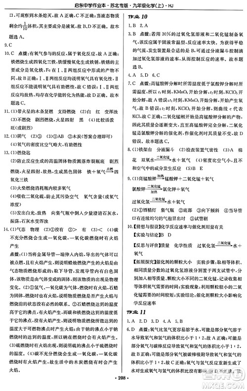
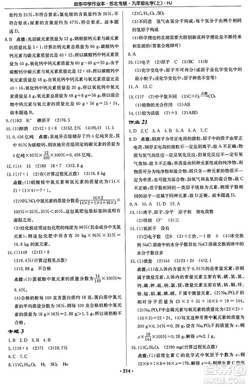
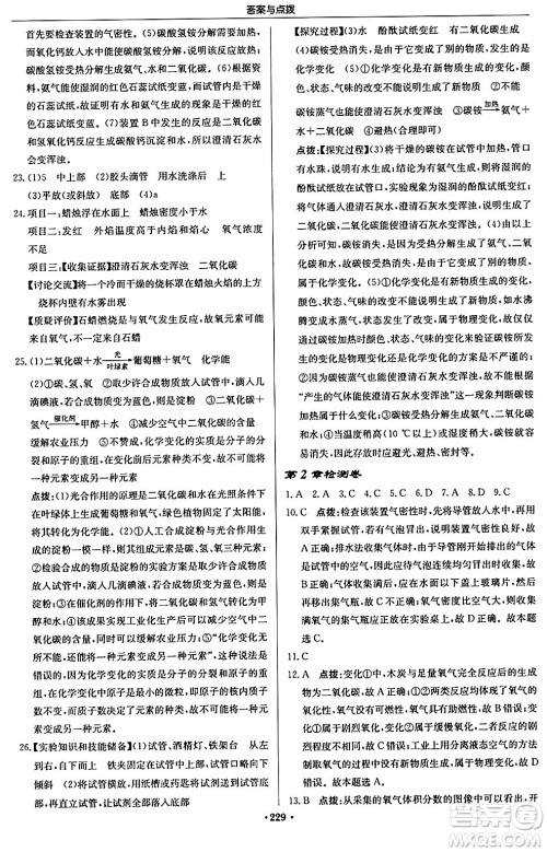
今天小编为同学们整理了龙门书局2024秋启东中学作业本九年级化学上册沪教版江苏专版答案,本练习将所学的知识糅合到训练当中,让同学们可以通过实操掌握好所学的知识点,提升这门学科的成绩,本书的ISBN为9787801917904,练习完的同学可以来答案圈核对一下答案。

答案如下,仅供参考:












































龙门书局2024秋启东中学作业本九年级化学上册沪教版答案
2024-11-15 17:35:47
化学这门学科在九年级难度不大,主要帮助同学们认识这门学科,培养同学们对这门学科的学习兴趣,提升化学成绩,今天小编为同学们整理了龙门书局2024秋启东中学作业本九年级化学上册
龙门书局2024秋启东中学作业本九年级物理上册沪科版答案
2024-11-15 17:21:38
今天小编为同学们整理了龙门书局2024秋启东中学作业本九年级物理上册沪科版答案,本练习帮助同学们进行课后回顾复习,帮助同学们进行课后检测,巩固基础的同时可以拓展思维,提升成
龙门书局2024秋启东中学作业本九年级物理上册江苏版江苏专版答案
2024-11-15 17:04:34
今天小编为同学们整理了龙门书局2024秋启东中学作业本九年级物理上册江苏版江苏专版答案,本练习帮助同学们回顾总结课堂上所学的知识,通过练习巩固知识点拓展思维能力,提升物理
龙门书局2024秋启东中学作业本九年级物理上册江苏版答案
2024-11-15 16:53:57
今天小编为同学们整理了龙门书局2024秋启东中学作业本九年级物理上册江苏版答案,本书根据教材编写,内容丰富,课时精练,章末整合,能够提升同学们的实战能力,通过训练来提升这门学科