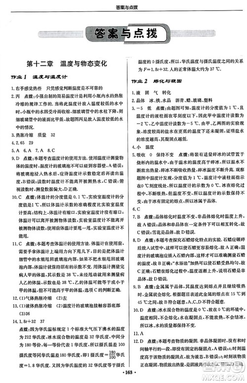
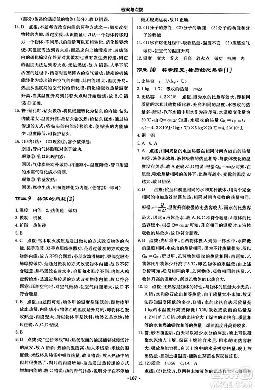
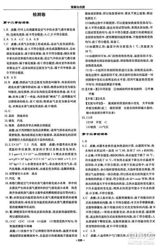
今天小编为同学们整理了龙门书局2024秋启东中学作业本九年级物理上册沪科版答案,本练习帮助同学们进行课后回顾复习,帮助同学们进行课后检测,巩固基础的同时可以拓展思维,提升成绩,练习完的同学可以来答案圈核对一下答案。

答案如下,仅供参考:












































龙门书局2024秋启东中学作业本九年级物理上册江苏版江苏专版答案
2024-11-15 17:04:34
今天小编为同学们整理了龙门书局2024秋启东中学作业本九年级物理上册江苏版江苏专版答案,本练习帮助同学们回顾总结课堂上所学的知识,通过练习巩固知识点拓展思维能力,提升物理
龙门书局2024秋启东中学作业本九年级物理上册江苏版答案
2024-11-15 16:53:57
今天小编为同学们整理了龙门书局2024秋启东中学作业本九年级物理上册江苏版答案,本书根据教材编写,内容丰富,课时精练,章末整合,能够提升同学们的实战能力,通过训练来提升这门学科
龙门书局2024秋启东中学作业本九年级物理上册人教版吉林专版答案
2024-11-15 16:28:37
物理这门学科会随着年级的增加而增加难度,同学们要利用好知识进行回顾复习,提升物理成绩,今天小编为同学们整理了龙门书局2024秋启东中学作业本九年级物理上册人教版吉林专版答
龙门书局2024秋启东中学作业本九年级语文上册人教版江苏专版答案
2024-11-15 15:51:35
进入九年级,语文这门学科的难度不小,同学们要利用好课余时间,通过训练掌握好所学的知识点,今天小编为同学们整理了龙门书局2024秋启东中学作业本九年级语文上册人教版江苏专版答