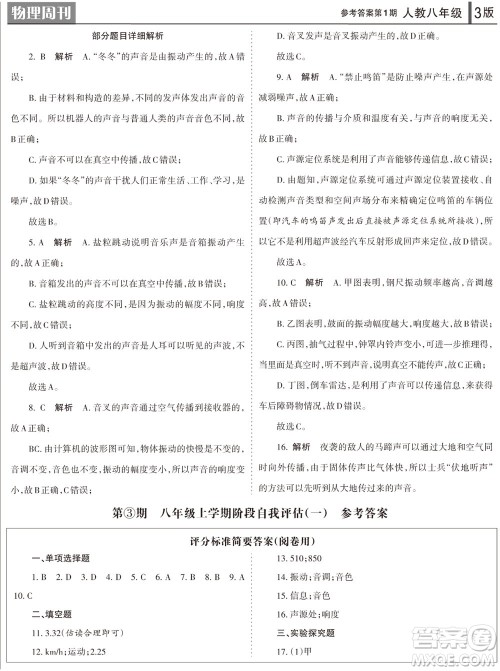
在初二年级,物理科目的学习难度不低,大家要多花心思,课下时间也得把握住,争取拿到好成绩。小编整理了2023年秋学习方法报物理周刊八年级上册人教版第1期参考答案,赶紧看过来,千万不能照抄哦!

答案如下:




2023年秋学习方法报化学周刊九年级上册科粤版第2期参考答案
2023-09-26 09:53:22
进入初三年级,学生们的学习时间变得紧张,每天下课之后也要坚持做练习,这样才能拿到高分。小编分享2023年秋学习方法报化学周刊九年级上册科粤版第2期参考答案,感兴趣的建议收藏
2023年秋学习方法报化学周刊九年级上册科粤版第1期参考答案
2023-09-26 09:37:19
进入初三年级,化学科目的备考不容易,平时的学习要上心,课下也得勤做练习,这样才能拿到好成绩。今天整理了2023年秋学习方法报化学周刊九年级上册科粤版第1期参考答案,赶紧看过来
2023年秋学习方法报化学周刊九年级上册沪教版第2期参考答案
2023-09-26 09:18:33
在初三年级,化学科目的备考不简单,大家下课之后得勤做练习,争取把成绩提起来。今天分享2023年秋学习方法报化学周刊九年级上册沪教版第2期参考答案,内容新颖,希望能帮到你们。此
2023年秋学习方法报化学周刊九年级上册沪教版第1期参考答案
2023-09-26 09:04:14
今天整理了2023年秋学习方法报化学周刊九年级上册沪教版第1期参考答案,感兴趣的可以看过来。这是为初三年级学生搜集到的报纸答案,希望能帮助你们提高化学成绩。注意,答案仅供