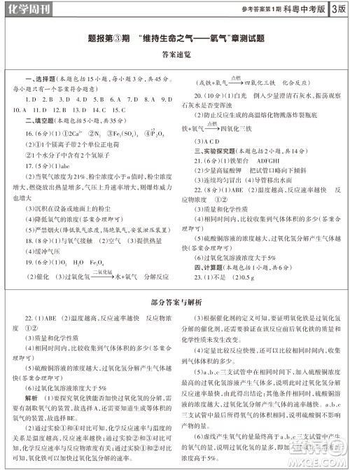
进入初三年级,化学科目的备考不容易,平时的学习要上心,课下也得勤做练习,这样才能拿到好成绩。今天整理了2023年秋学习方法报化学周刊九年级上册科粤版第1期参考答案,赶紧看过来吧。

答案如下:




学习方法报2023-2024学年九年级化学上册科粤中考①-④期小报参考答案
2023-10-13 14:46:11
在初三年级,学生们的备考压力很大,每天上完课务必要勤做练习,争取把知识点巩固好。小编分享学习方法报2023-2024学年九年级化学上册科粤中考①-④期小报参考答案,感兴趣的可以看
学习方法报2023-2024学年九年级化学上册人教广东版⑤-⑧期小报参考答案
2023-10-13 14:31:14
在初三年级,学生们的学习时间很紧张,化学科目的备考要多花心思,课下一定得坚持做练习,努力掌握知识点。小编整理了学习方法报2023-2024学年九年级化学上册人教广东版⑤-⑧期小报
学习方法报2023-2024学年九年级物理上册粤沪广东版⑤-⑧期小报参考答案
2023-10-13 14:19:20
小编整理了学习方法报2023-2024学年九年级物理上册粤沪广东版⑤-⑧期小报参考答案,感兴趣的可以看过来。这是为初三年级学生搜集到的报纸答案,希望能帮助你们提高物理成绩。此
学习方法报2023-2024学年九年级物理上册人教广东版⑤-⑧期小报参考答案
2023-10-13 14:07:21
在初三年级,物理科目的备考压力很大,除了课堂上把握机会,课下也得勤做练习,争取拿到好成绩。小编整理了学习方法报2023-2024学年九年级物理上册人教广东版⑤-⑧期小报参考答案,感