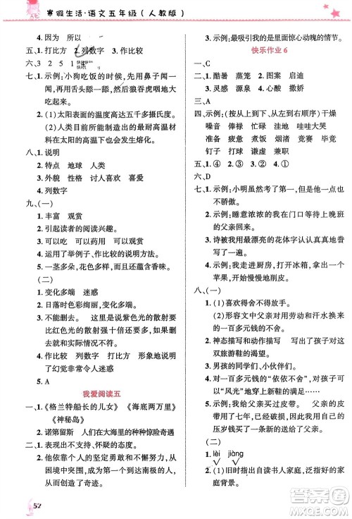
对于五年级的小学生来说,语文科目的学习内容不少,且难度很大,只有坚持做练习,才能有效提分。小编搜集了开明出版社2024寒假生活五年级语文人教版参考答案,一起来看看,切忌照抄哦!

答案如下:






河北少年儿童出版社2024寒假生活五年级数学冀教版参考答案
2024-02-13 17:25:29
小编整理了河北少年儿童出版社2024寒假生活五年级数学冀教版参考答案,内容丰富,感兴趣的可以看过来。对于五年级的小学生来说,数学科目的学习很重要,寒假期间要把握住机会,千万别
河北美术出版社2024寒假生活五年级科学冀人版参考答案
2024-02-13 17:20:17
在小学五年级,学生们的学习内容不少,其中的科学科目要认真对待,争取拿到好成绩。小编整理了河北美术出版社2024寒假生活五年级科学冀人版参考答案,一起来看看,希望能帮到你们。河
河北美术出版社2024寒假生活五年级英语通用版参考答案
2024-02-13 10:00:08
在寒假期间,学生们的要把握住时间,争取每天积极完成任务,这样才能有效提分。小编分享河北美术出版社2024寒假生活五年级英语通用版参考答案,感兴趣的可以看过来,不过切勿照抄哦。
河北美术出版社2024寒假生活五年级数学通用版参考答案
2024-02-13 09:54:27
今天分享河北美术出版社2024寒假生活五年级数学通用版参考答案,欢迎大家积极查阅。这是为小学五年级学生搜集到的寒假练习册答案,希望能帮到你们。不过,答案仅供参考哦!河北美术