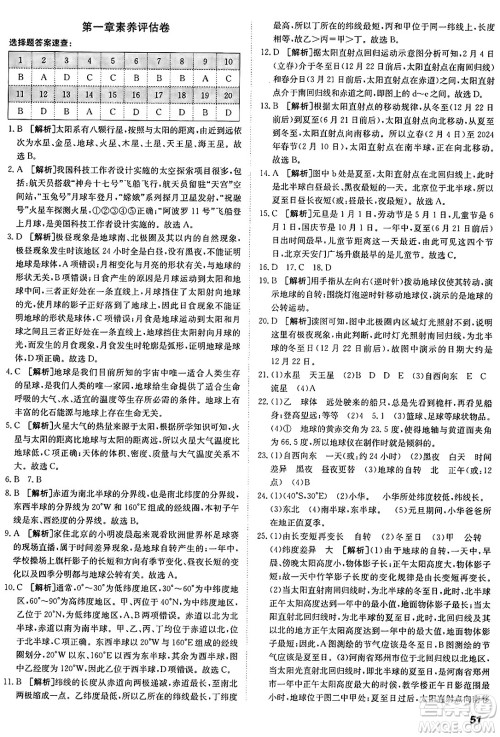
七年级地理这门学科难度不大,同学们在课堂上认真听讲,课后可以多做练习来巩固所学知识,今天小编为同学们整理了新疆青少年出版社2024年秋神龙教育期末考向标全程跟踪突破测试卷七年级地理上册人教版答案,练习完的同学可以来答案圈核对一下答案。

答案如下,仅供参考:
















新疆青少年出版社2024年秋神龙教育期末考向标全程跟踪突破测试卷七年级道德与法治上册人教版答案
2025-01-03 15:42:56
道德与法治这门学科在七年级难度不小,同学们要多花时间,在课下掌握好所学的内容,今天小编为同学们整理了新疆青少年出版社2024年秋神龙教育期末考向标全程跟踪突破测试卷七年级
新疆青少年出版社2024年秋神龙教育期末考向标全程跟踪突破测试卷七年级生物上册济南版答案
2025-01-03 15:31:38
今天小编为同学们整理了新疆青少年出版社2024年秋神龙教育期末考向标全程跟踪突破测试卷七年级生物上册济南版答案,本练习帮助同学们吃透课堂上的知识点,理解书本上的内容,提升
新疆青少年出版社2024年秋神龙教育期末考向标全程跟踪突破测试卷七年级生物上册鲁科版答案
2025-01-03 15:02:19
七年级同学们接触了很多新科目,同学们想要取得高分可以在课下多做练习,通过训练进行拓展,今天小编为同学们整理了新疆青少年出版社2024年秋神龙教育期末考向标全程跟踪突破测试
新疆青少年出版社2024年秋神龙教育期末考向标全程跟踪突破测试卷七年级数学上册鲁教版答案
2025-01-03 14:50:27
今天小编为同学们整理了新疆青少年出版社2024年秋神龙教育期末考向标全程跟踪突破测试卷七年级数学上册鲁教版答案,本练习帮助同学们迅速提升练习能力,逐步提升同学们的综合运