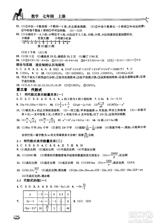
数学这门学科会随着年级的增加而增大,同学们想要提高这门学科的成绩需要多做练习训练,提高实操运用能力,今天小编为同学们整理了湖北教育出版社2024年秋长江作业本同步练习册七年级数学上册人教版答案,本书的ISBN为9787548209416,练习完的同学可以来答案圈核对一下答案。

答案如下,仅供参考:












湖北教育出版社2024年秋长江作业本同步练习册三年级数学上册人教版答案
2024-09-30 12:29:43
数学这门学科在三年级难度还不大,同学们可以通过训练来掌握好课堂上的重难点知识,提升成绩,今天小编为同学们整理了湖北教育出版社2024年秋长江作业本同步练习册三年级数学上册
湖北教育出版社2024年秋长江作业本同步练习册四年级数学上册人教版答案
2024-09-30 11:36:34
数学这门学科需要同学们多记多练,记住知识点,通过练习实操运用知识点,检测掌握程度的同时拓展思维能力,今天小编为同学们整理了湖北教育出版社2024年秋长江作业本同步练习册四年
湖北教育出版社2024年秋长江作业本同步练习册六年级数学上册人教版答案
2024-09-30 11:00:49
进入小学六年级,数学这门学科的难度会增大,同学们可以通过练习训练进行巩固,通过训练拓展思维能力,今天小编为同学们整理了湖北教育出版社2024年秋长江作业本同步练习册六年级数
江西人民出版社2024年秋王朝霞考点梳理时习卷七年级数学上册人教版答案
2024-09-30 08:58:58
进入初中,同学们可以意识到数学这门学科的难度,想要取得高分同学们要多做练习,掌握好所学的内容,今天小编为同学们整理了江西人民出版社2024年秋王朝霞考点梳理时习卷七年级数学