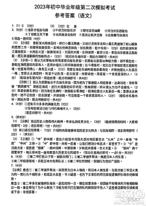
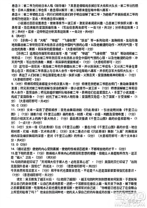
在初三下学期,语文科目的备考是很重要的,大家需要在模拟考试中了解自己的不足,这样才能有效提分。小编整理了2023年濮阳市中考招生二模语文试题答案,感兴趣的看过来,希望能帮到你们。注意,答案仅供参考!

答案如下:










2023年濮阳市中考招生二模英语试题答案
2023-06-13 16:16:38
我们知道,不同地区的中考时间安排是不一样,但大多集中在六月和七月,距今没剩多少天了,大家得坚持备考,不要偷懒哦。今天分享2023年濮阳市中考招生二模英语试题答案,赶紧看过来,希望
2023年河南省实验中学九年级下学期学情调研四英语试题答案
2023-06-13 16:07:24
今天整理了2023年河南省实验中学九年级下学期学情调研四英语试题答案,欢迎大家积极查阅。经历过初三的人都知道,下学期的备考时间很紧张,每隔一段时间就会考试,我们务必要珍惜机
2023年开封市中考招生二模英语试题答案
2023-06-13 15:59:30
今天整理了2023年开封市中考招生二模英语试题答案,感兴趣的可以看过来。在初三下学期,学生们几乎天天在考试,但考试也分等级,模考是高等级的,大家务必要珍惜机会。注意,这份答案仅
2023年合肥市第四十五中学三模英语试题答案
2023-06-13 15:41:25
对于初三生来说,英语科目的备考需要多花心思,学习组织的各种考试是查漏补缺的好机会,大家务必要把握住。今天分享2023年合肥市第四十五中学三模英语试题答案,感兴趣的可以看过来