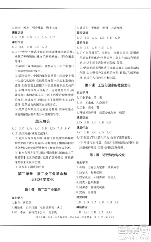
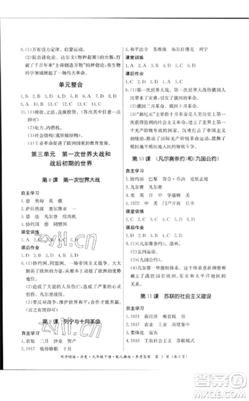
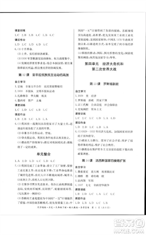
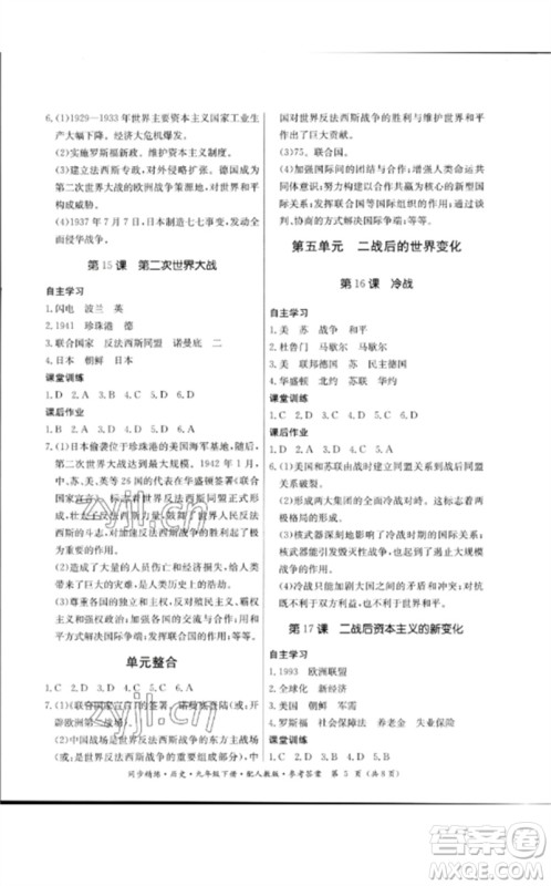
今天分享广东教育出版社2023名师小课堂同步精练九年级历史下册人教版参考答案,欢迎大家积极查阅。这是为初三年级学生搜集到的历史练习册答案,内容丰富,希望能帮助你们提高历史成绩。此外,答案不能照抄哦。

答案如下:








广东教育出版社2023名师小课堂同步精练九年级道德与法治下册人教版参考答案
2023-04-11 10:18:03
对于初三年级的学生来说,各个科目的成绩都是很重要的,就算是开卷考的政治,我们也得多背多理解,这样才能拿到高分。小编整理了广东教育出版社2023名师小课堂同步精练九年级道德与
广东教育出版社2023名师小课堂同步精练九年级英语下册外研版参考答案
2023-04-11 09:53:59
小编整理了广东教育出版社2023名师小课堂同步精练九年级英语下册外研版参考答案,感兴趣的可以看过来。这是为初三年级学生搜集的练习册答案,内容较为丰富,希望能帮助你们提高英
广东人民出版社2023名师小课堂同步精练九年级数学下册北师大版参考答案
2023-04-10 17:39:15
今天分享广东人民出版社2023名师小课堂同步精练九年级数学下册北师大版参考答案,感兴趣的可以自行查阅。这是为初三年级学生搜集的练习册答案,如果你正在做相关题目,那么它必定
广东人民出版社2023名师小课堂同步精练六年级英语下册粤人版参考答案
2023-04-10 17:20:39
小编整理了广东人民出版社2023名师小课堂同步精练六年级英语下册粤人版参考答案,感兴趣的可以自行查阅。这是为小学六年级学生搜集的练习册答案,内容丰富,希望能帮到大家。当然