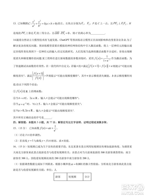
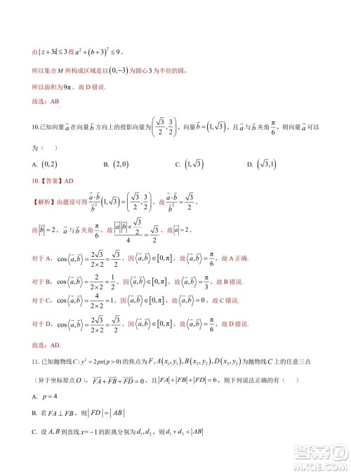
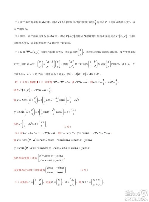
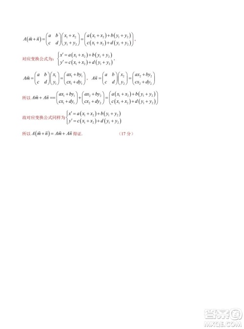
小编这次收集整理的是2024年高考数学押题预测卷的试题和答案,这个是新高考卷和新题型结构的试卷,也是预测押题卷,相对以往的试卷练习还是有一定难度的,想要训练一下的可以来做做看哦,根据答案核对看看自己大概可以得多少分吧!

试题和答案如下,仅供参考!






























2024届炎德英才长郡中学高三一模数学试卷答案
2024-05-05 14:27:53
小编这次收集整理的是2024届炎德英才长郡中学高三一模的数学试卷答案,命题人陈家烦、曾卫国,这次也是五月的联考,想要练习的可以来做做看,这次的试卷出题难度还是有的,毕竟是高三
2024届三明高三5月市质检数学试题答案
2024-05-05 10:13:37
小编这次收集整理的是三明市2024年普通高中高三毕业班质量检测数学试题的习题和参考答案,这个系列的试卷也是五月初的第一轮考试练习,对于五一休假期间的一个复习和巩固,想要练
2024届苏锡常镇四市高三下学期教学情况调研二数学试卷答案
2024-05-05 08:11:20
小编这次收集整理的是2024届苏锡常镇四市高三下学期教学情况调研二的数学试卷答案,这个是高三的练习模拟,适用于江浙地区的高三学子练习,高考倒计时,要抓紧时间查缺补漏,对于学习
2024届汕头高三二模数学试题答案
2024-04-30 11:06:56
小编这次收集整理的是2024届汕头高三二模的数学试题答案,汕头市普通高考第二次模拟考试,也是四月底最后的考试,想要练习一下的可以来做做看,多做练习对于把握自己的复习进度还是