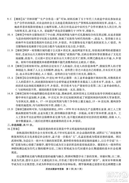
我们知道,高三年级的备考内容很多,其中历史科目想拿到好成绩就得勤做练习,平时的考试机会务必得把握住。小编分享重庆市高2024届高三上学期第五次质量检测历史试题参考答案,赶紧看过来吧。

答案如下:









重庆南开中学2024届高三上学期第五次质量检测地理试题参考答案
2024-01-04 17:33:32
在高三年级,学生们的备考压力非常大,每次考试机会都得把握住,争取考完有所收获。小编整理了重庆南开中学2024届高三上学期第五次质量检测地理试题参考答案,感兴趣的可以看过来。
河南2024届高三上学期TOP二十名校调研考试九数学参考答案
2024-01-04 17:13:11
在高三上学期,数学科目的备考要多花心思,考试结束之后务必查漏补缺,争取把丢分的问题搞清楚。今天分享河南2024届高三上学期TOP二十名校调研考试九数学参考答案,感兴趣的可以对
重庆市高2024届高三上学期第五次质量检测生物试题参考答案
2024-01-04 16:43:39
进入高三,学生们的考试机会非常多,大家得把握住一些重要考试,争取把自己的能力提上去。今天分享重庆市高2024届高三上学期第五次质量检测生物试题参考答案,赶紧看过来,希望能帮到
重庆市高2024届高三上学期第五次质量检测化学试题参考答案
2024-01-04 16:26:39
小编搜集了重庆市高2024届高三上学期第五次质量检测化学试题参考答案,内容丰富,感兴趣的可以对照看看。这是为高三年级学生整理的试题答案,希望能帮到你们。注意,答案仅供参考哦