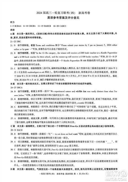
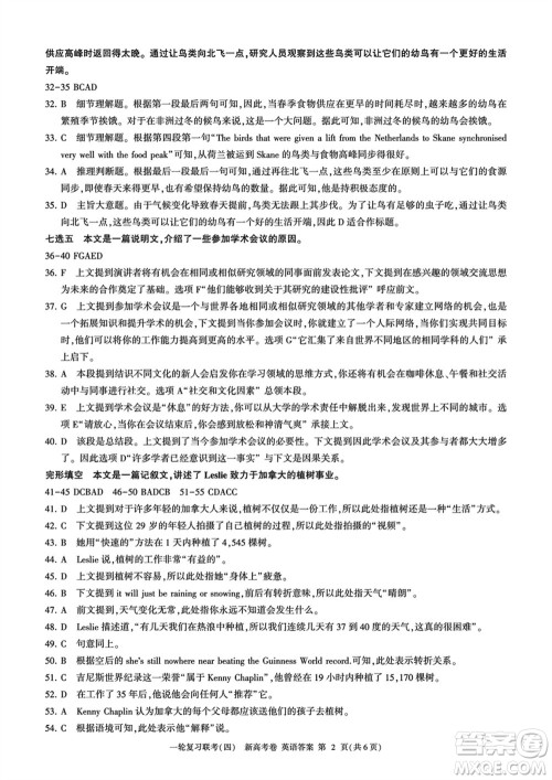
到了高三年级,学生们的备考压力非常大,英语科目是重点,考试结束之后务必查漏补缺,争取有所收获。小编整理了百师联盟2024届高三上学期一轮复习联考四新高考卷英语参考答案,一起来看看吧。

答案如下:














衡水金卷2024届高三上学期12月大联考英语试题参考答案
2023-12-29 13:55:28
到了高三上学期,英语科目的备考要关注单词和语法,大家得利用好考试机会,争取把知识点掌握清楚。小编搜集了衡水金卷2024届高三上学期12月大联考英语试题参考答案,内容丰富,赶紧看
衡水金卷2024届高三上学期12月大联考地理试题参考答案
2023-12-29 13:43:44
对于高三生来说,地理科目的备考难度不低,每次考试都是检验结果的重要方法,大家得把握住机会。今天分享衡水金卷2024届高三上学期12月大联考地理试题参考答案,感兴趣的可以看过来
衡水金卷2024届高三上学期12月大联考生物试题参考答案
2023-12-29 13:31:18
在高三年级,生物科目的备考要多花心思,考试结束之后记得做好整理,争取把丢分的问题解决好。小编搜集了衡水金卷2024届高三上学期12月大联考生物试题参考答案,内容丰富,欢迎大家对
衡水金卷2024届高三上学期12月大联考化学试题参考答案
2023-12-29 11:44:23
进入高三年级,化学科目的备考要求不少,每次考试结束之后记得认真反思,正确把丢分的问题解决好。小编整理了衡水金卷2024届高三上学期12月大联考化学试题参考答案,内容丰富,赶紧看