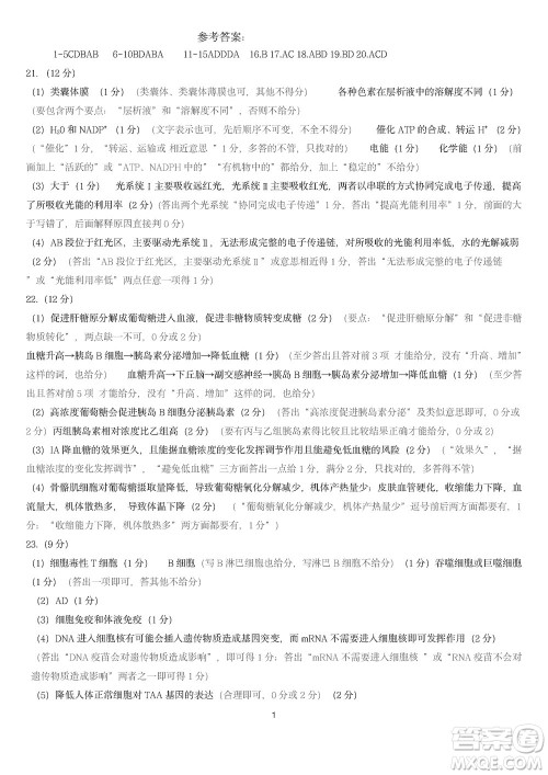
对于高三生来说,生物科目的备考不简单,除了日常的训练,考试机会务必得把握住。今天整理了山东名校考试联盟2023年12月高三年级阶段性检测生物试题参考答案,内容丰富,欢迎大家对照查阅。

答案如下:






山东名校考试联盟2023年12月高三年级阶段性检测英语参考答案
2023-12-20 17:34:08
对于高三生来说,英语科目的备考内容不少,每天下课之后记得做练习,努力把知识点掌握好。当然,考试机会也得把握住。小编整理了山东名校考试联盟2023年12月高三年级阶段性检测英语
山东名校考试联盟2023年12月高三年级阶段性检测物理参考答案
2023-12-20 17:05:22
对于高三生来说,物理科目的备考难度很高,每次考试之后要积极查漏补缺,争取把问题解决好。小编搜集了山东名校考试联盟2023年12月高三年级阶段性检测物理参考答案,感兴趣的可以对
江苏五市十一校2024届高三上学期12月阶段联测物理参考答案
2023-12-20 16:42:01
在高三上学期,物理科目的备考要重视起来,考完试记得做好反思工作,努力把知识点掌握清楚。今天分享江苏五市十一校2024届高三上学期12月阶段联测物理参考答案,内容新颖,感兴趣的可
河北省金太阳2024届高三上学期12月联考24-228C化学参考答案
2023-12-20 16:27:51
小编整理了河北省金太阳2024届高三上学期12月联考24-228C化学参考答案,内容丰富,欢迎大家对照查阅。在高三上学期,考试机会非常多,化学科目的备考要依靠它们,努力把知识点掌握清