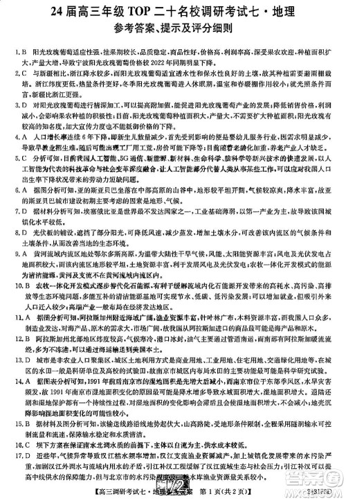
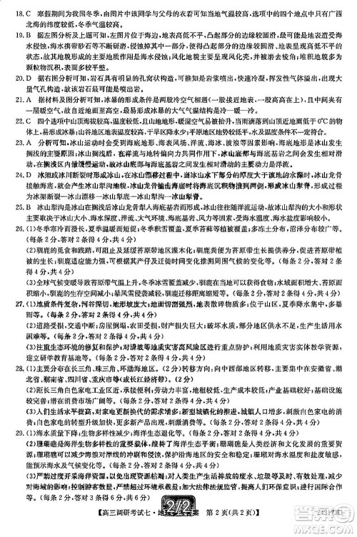
到了高三年级,地理科目的备考要求不少,每次考试机会务必得把握住,考完记得查漏补缺,这样才能有效提升能力。小编分享2024届高三上学期11月TOP二十名校调研考试七地理参考答案,感兴趣的可以对照看看。

答案如下:








湖南天一大联考2024届高三上学期11月第三次英语参考答案
2023-11-29 15:06:49
进入高三年级,英语科目的备考要求不低,大家要熟记单词,语法也得掌握好,这样才能拿到高分。小编分享湖南天一大联考2024届高三上学期11月第三次英语参考答案,感兴趣的看过来,希望能
广西普通高中2024届高三跨市联合适应性训练检测卷数学试题答案
2023-11-29 14:44:54
小编这次收集整理的是广西普通高中2024届高三跨市联合适应性训练检测卷的数学试题答案,主要是桂林、柳州、贺州、崇左四市联考,本试卷主要考试内容为高考全部内容,试卷编号2412
河南省TOP二十名校2024届高三调研考试七数学试题答案
2023-11-29 14:13:24
小编这次收集整理的是河南省TOP二十名校2024届高三调研考试七的数学试题答案,全卷满分150分,考试时间120分钟,这个系列的是河南地区的高三联考,想要练习一下的可以来看看,基本第
2024届广东六校高三第三次联考数学试题答案
2023-11-29 13:45:23
小编这次收集整理的是2024届广东六校高三第三次联考的数学试题答案,六校包括东莞中学、广州二中、惠州一中深圳实验珠海一中、中山纪念中学,这是十一月份的期中联考,也适用于广