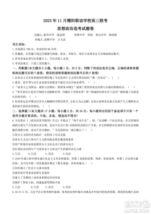
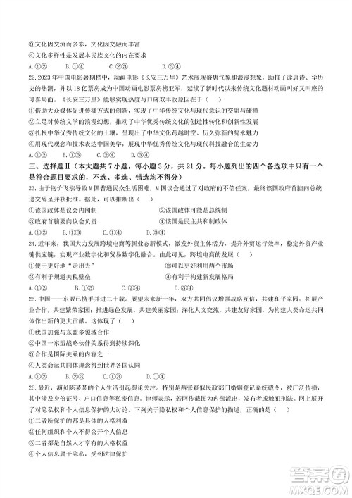
在高三年级,学生们要把握住考试机会,不管是拿到好成绩还是低分数,考完务必要反思,千万别偷懒。小编分享2023年11月浙江稽阳联谊学校高三联考政治参考答案,感兴趣的可以对照看看,希望能帮到你们。

答案如下:












2023年11月浙江稽阳联谊学校高三联考化学参考答案
2023-11-24 10:50:26
我们知道,高三年级的考试机会很多,学生们要重视起来,考试之后争取有所得。今天分享2023年11月浙江稽阳联谊学校高三联考化学参考答案,内容丰富,感兴趣的可以对照了解,希望能帮到你
百师联盟2024届高三上学期一轮复习联考三河北卷政治参考答案
2023-11-24 10:31:12
对于高三生来说,政治科目的备考要多背多思考,考试结束之后要查漏补缺,争取把知识点掌握清楚。今天整理了百师联盟2024届高三上学期一轮复习联考三河北卷政治参考答案,感兴趣的可
百师联盟2024届高三上学期一轮复习联考三河北卷生物参考答案
2023-11-24 10:22:14
今天整理了百师联盟2024届高三上学期一轮复习联考三河北卷生物参考答案,感兴趣的可以看过来。这也是新高考的试题,难度是有的,不知道大家考得如何。小编建议,考完一定得积极反思
百师联盟2024届高三上学期一轮复习联考三河北卷化学参考答案
2023-11-24 09:57:01
在高三年级,化学科目的备考要求不少,每次考试机会务必得把握住,争取把知识点掌握清楚。小编分享百师联盟2024届高三上学期一轮复习联考三河北卷化学参考答案,感兴趣的可以看过来