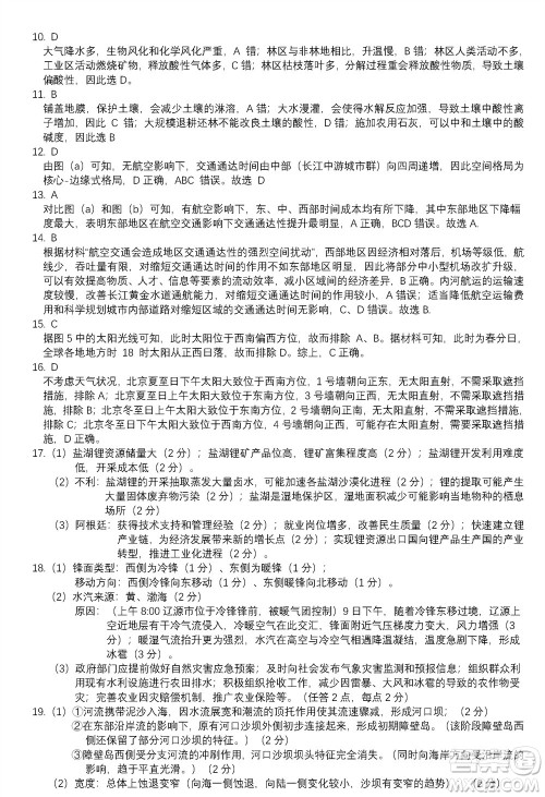
对于高三生来说,地理科目的备考要多花时间,考试结束之后记得反思,争取把丢分的知识点搞清楚。小编分享2023年广西三新学术联盟高三年级11月联考地理试题答案,感兴趣的可以对照看看哦。

答案如下:









2023年广西三新学术联盟高三年级11月联考化学试题答案
2023-11-24 08:40:50
在高三年级,学生们的备考压力不小,化学科目想要拿到好成绩就得把握住机会,尤其是考试之后,争取把知识点掌握清楚。今天分享2023年广西三新学术联盟高三年级11月联考化学试题答案
2023年广西三新学术联盟高三年级11月联考数学试题答案
2023-11-23 17:51:18
我们知道,高三年级的数学科目备考难度很大,大家得把握住机会,尤其是各个联考,争取有所得。小编分享2023年广西三新学术联盟高三年级11月联考数学试题答案,感兴趣的可以对照了解,希
2023年广西三新学术联盟高三年级11月联考物理试题答案
2023-11-23 17:25:50
进入高三年级,学生们要留意物理科目的备考情况,尤其是考试过后,大家务必积极查漏补缺,努力把丢分的知识点搞清楚。小编整理了2023年广西三新学术联盟高三年级11月联考物理试题答
2023年11月浙江稽阳联谊学校高三联考物理参考答案
2023-11-23 17:07:15
进入高三年级,物理科目的备考得重视起来,考试结束之后记得做好盘点,争取把丢分的部分捡起来。小编整理了2023年11月浙江稽阳联谊学校高三联考物理参考答案,内容丰富,感兴趣的可以