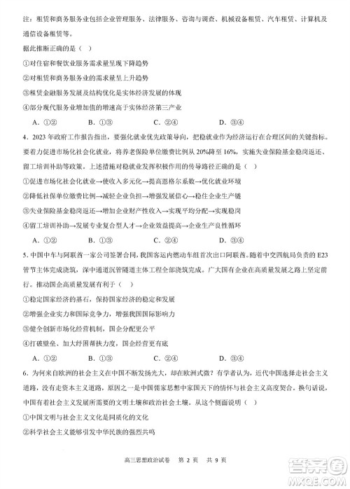
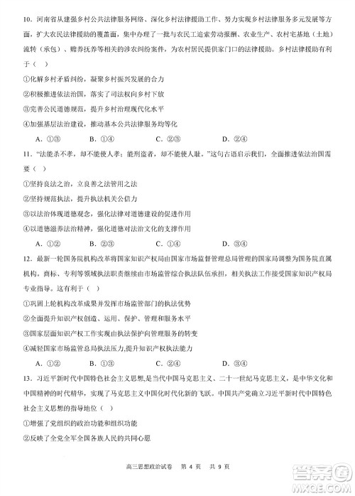
在高三年级,政治科目的备考内容不少,大家想拿到好成绩就得多背多思考,遇到考试也要把握住。小编分享重庆市缙云教育联盟2023-2024学年高三上学期11月质量检测政治答案,赶紧看过来,希望能帮到你们。

答案如下:













重庆市缙云教育联盟2023-2024学年高三上学期11月质量监测物理答案
2023-11-21 09:17:47
在高三年级,学生们的备考压力很大,物理科目想要拿到好成绩就得把握住机会,尤其是考试。今天分享重庆市缙云教育联盟2023-2024学年高三上学期11月质量监测物理答案,感兴趣的可以
重庆市缙云教育联盟2023-2024学年高三上学期11月质量监测历史答案
2023-11-21 08:56:41
在高三年级,历史科目的备考要多花心思,每天下课之后记得做练习,争取把知识点巩固好。小编分享重庆市缙云教育联盟2023-2024学年高三上学期11月质量监测历史答案,感兴趣的可以对
重庆市缙云教育联盟2023-2024学年高三上学期11月质量检测数学答案
2023-11-20 17:36:52
我们知道,高三年级的数学科目备考很重要,大家得珍惜考试机会,考完之后务必要有所得。今天分享重庆市缙云教育联盟2023-2024学年高三上学期11月质量检测数学答案,感兴趣的可以对
安康市2023-2024学年高三年级上学期第一次质量联考英语参考答案
2023-11-20 17:15:27
在高三年级,英语科目的备考内容非常多,大家想拿到好成绩就得勤做练习,平时要把握住考试机会。今天整理了安康市2023-2024学年高三年级上学期第一次质量联考英语参考答案,感兴趣