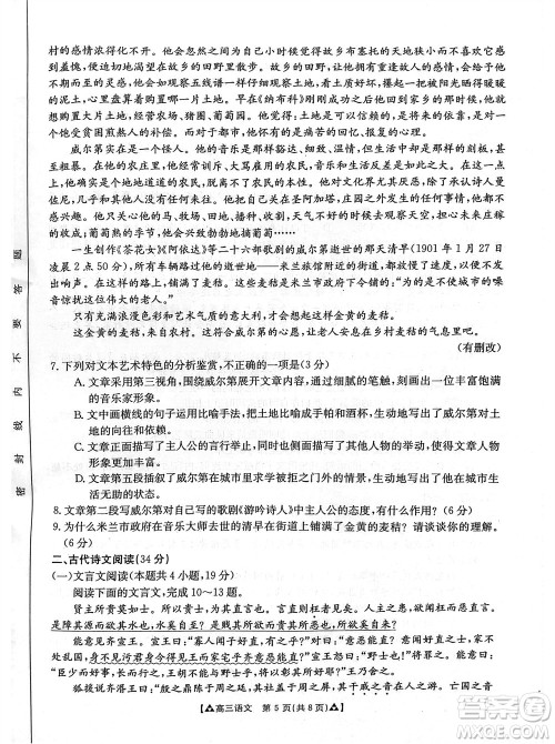
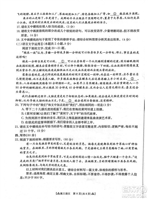
在高三年级,语文科目想要拿到好成绩就得把握住机会,尤其是各种联考,结束之后务必反思自己,争取把知识点搞清楚。小编整理了安康市2023-2024学年高三年级上学期第一次质量联考语文参考答案,赶紧看过来。

答案如下:












河北沧衡八校联盟2024届高三上学期期中考试金太阳138C地理试题答案
2023-11-20 15:21:01
小编分享河北沧衡八校联盟2024届高三上学期期中考试金太阳138C地理试题答案,感兴趣的可以看过来。对于高三生来说,联考的机会务必得把握住,考完之后记得查漏补缺,争取把知识点巩
河北沧衡八校联盟2024届高三上学期期中考试金太阳138C政治试题答案
2023-11-20 15:06:21
在高三年级,政治科目的备考要多花时间,课下务必做好背诵和练习工作,争取把知识点掌握透彻。今天分享河北沧衡八校联盟2024届高三上学期期中考试金太阳138C政治试题答案,感兴趣的
河北沧衡八校联盟2024届高三上学期期中考试金太阳138C生物试题答案
2023-11-20 14:51:21
对于高三生来说,生物科目的备考要把握考试机会,不管是月考还是联考,大家都得认真对待,考完记得复盘,这样才能有效提分。今天整理了河北沧衡八校联盟2024届高三上学期期中考试金太
2024届辽宁金太阳高三上学期11月16号联考英语参考答案
2023-11-20 14:36:41
对于高三生来说,英语科目的备考要多花心思,尤其得把握住平时的考试机会,努力把知识点巩固好。小编分享2024届辽宁金太阳高三上学期11月16号联考英语参考答案,感兴趣的可以对照了