进入高三年级,各个科目的考试非常多,大家要把握住机会,考完之后务反思自己,这样才能有效提分。今天分享福州市2024届闽江口协作体高三上学期11月期中联考地理试题答案,感兴趣的可以看过来哦。

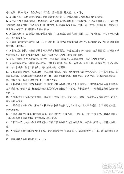
答案如下:







福州市2024届闽江口协作体高三上学期11月期中联考历史试题答案
2023-11-16 14:10:59
对于高三生来说,历史科目的备考想拿到好成绩就得积极查漏补缺,争取把知识点运用好。小编分享福州市2024届闽江口协作体高三上学期11月期中联考历史试题答案,感兴趣的可以对照了
福州市2024届闽江口协作体高三上学期11月期中联考政治试题答案
2023-11-16 14:02:55
我们知道,高三年级的政治科目备考不简单,平时一定要多背多思考,考试机会务必要把握住,千万别偷懒。今天分享福州市2024届闽江口协作体高三上学期11月期中联考政治试题答案,感兴趣
福州市2024届闽江口协作体高三上学期11月期中联考生物试题答案
2023-11-16 13:56:44
对于高三生来说,生物科目的备考内容不少,每天下课之后记得做练习,争取把知识点掌握清楚。小编分享福州市2024届闽江口协作体高三上学期11月期中联考生物试题答案,感兴趣的可以看
福州市2024届闽江口协作体高三上学期11月期中联考化学试题答案
2023-11-16 13:47:25
在高三年级,化学科目的备考难度不低,大家要珍惜时间,课下也得坚持做练习,这样才能把知识点巩固好。小编分享福州市2024届闽江口协作体高三上学期11月期中联考化学试题答案,感兴趣