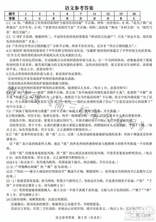
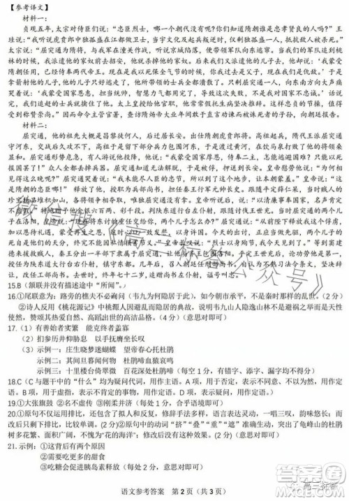
小编这次收集整理的是皖江名校联盟2024届高三8月第一次联考的语文答案,这次收集的也有其他学科,有需要的可以站内直接搜皖江名校就可以了,全卷满分150分,做完了可以根据答案核对一下,看看自己大概能得多少分!

答案如下,仅供参考!











2023学年第一学期浙江省七彩阳光新高考研究联盟返校联考高三数学答案
2023-08-31 15:11:28
小编这次收集整理的是2023学年第一学期浙江省七彩阳光新高考研究联盟返校联考的高三数学答案,这个系列的试卷还是非常值得练习的,感兴趣的可以来看看,检查一下自己做的对不对吧
江淮十校2024届高三第一次联考物理试卷答案
2023-08-31 14:57:09
小编这次收集整理的是江淮十校2024届高三第一次联考的物理试卷答案,六安二中命题,这个系列的还是很不错的,感兴趣的可以来看看,多做做练习,提升一下自己的学习能力!江淮十校2024届
江淮十校2024届高三第一次联考英语试题答案
2023-08-31 14:37:10
小编这次收集整理的是江淮十校2024届高三第一次联考的英语试题答案,池州市第一中学命题,这个系列的还有其他学科的,也有收集整理,站内直接搜江淮十校就可以了!江淮十校2024届高三
厦门一中2024届高三上学期8月月考数学试卷答案
2023-08-31 10:50:54
小编这次收集整理的是厦门一中2024届高三上学期8月月考的数学试卷答案,福建地区的学校高三开学和月考都有收集整理,站内搜福建或者厦门、三明都可以搜到哦,多练习对于提升成绩