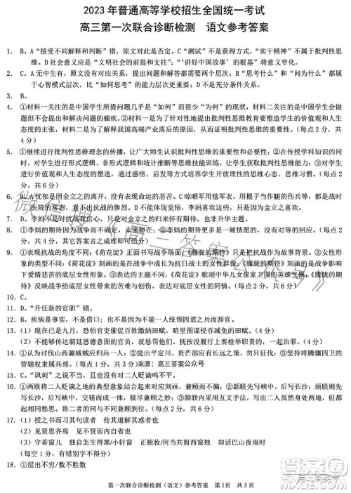
小编这次收集整理的是2023年重庆一诊高三第一次联合诊断检测的语文试卷答案,这个系列的是2023年普通高等学校招生全国统一考试高三第一次联合诊断测试,很多学校都在使用,其他地区的想要测试的可以来看看哦,还是有不少知识点值得学习的!

答案如下,仅供参考!











2023届广东深圳高级中学集团高三上学期期末测试数学试题答案
2023-01-09 09:21:59
小编这次收集整理的是2023届广东深圳高级中学集团高三上学期期末测试的数学试题答案,这次的是高级中学的一次高三测试,元月份的考试,刚刚结束,还是可以来测试学习的,根据解析来评
福建宁德2022-2023学年高二上学期居家监测数学试题答案
2023-01-09 09:10:34
小编这次收集整理的是福建宁德2022-2023学年高二上学期居家监测的数学试题答案,这个是线上试卷,其他地区的学生也可以来模拟训练,自我评估,得分点分布和划分的也很详细,方便自我
2023年鼎尖教育高三一月联考语文试卷答案
2023-01-06 16:50:29
小编这次收集整理的是2023年鼎尖教育高三一月联考的语文试卷答案,高三的复习还是很重要的,要把握知识点,第一轮复习一般都是大致的铺垫一下基础,第二轮复习抓重点难点,第三轮查缺
江西省五市九校协作体2023届高三第一次联考历史试卷答案
2023-01-06 15:53:20
小编这次收集整理的是江西省五市九校协作体2023届高三第一次联考的历史试卷答案,江西省五个地级市九大高校联考,含金量还是很高的,其他学校想要来模拟考试的话,可以来看看,其他学