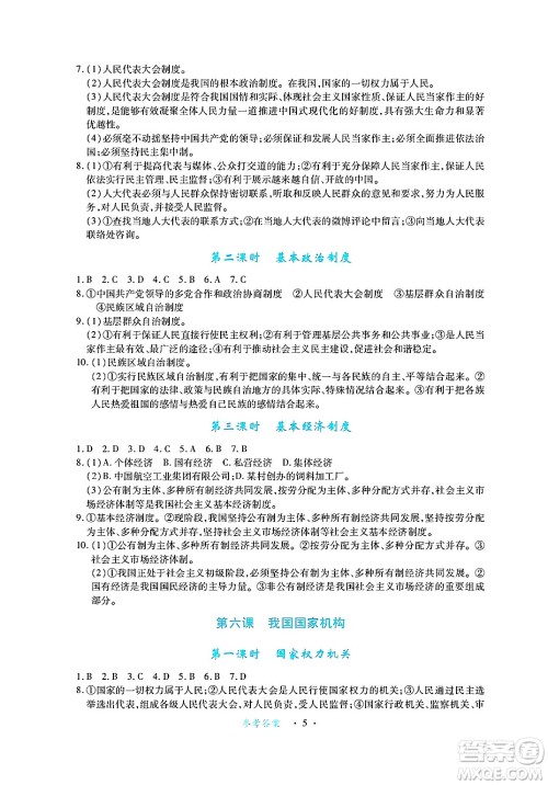
八年级学科难度提升,课堂专注听讲,课后勤加练习,巩固所学知识,方能应对挑战,取得佳绩。今天小编为同学们整理了江西人民出版社2025年春一课一练创新练习八年级道德与法治下册人教版答案,本书的ISBN为9787210136163,练习完的同学们可以来答案圈核对一下答案。

答案如下,仅供参考:














江西人民出版社2025年春一课一练创新练习八年级生物下册冀少版答案
2025-02-28 09:00:41
进入八年级,各学科难度都会有所增加。因此,同学们在课堂上必须保持全神贯注,认真听讲。课后,多做练习以巩固所学知识,这样才能有效应对挑战,提升成绩。今天小编为同学们整理了江西
江西人民出版社2025年春一课一练创新练习八年级生物下册人教版答案
2025-02-28 08:57:48
八年级各科难度升级,课堂全神贯注是关键,课后勤练巩固不可少,点滴积累铸就知识堡垒,助力学子稳步前行。今天小编为同学们整理了江西人民出版社2025年春一课一练创新练习八年级生
江西人民出版社2025年春一课一练创新练习八年级物理下册沪粤版答案
2025-02-27 17:54:48
八年级各科难度升级,课堂全神贯注是关键,课后勤练巩固不可少,点滴积累铸就知识堡垒,助力学子稳步前行。今天小编为同学们整理了江西人民出版社2025年春一课一练创新练习八年级物
江西人民出版社2025年春一课一练创新练习八年级物理下册人教版答案
2025-02-27 17:41:33
进入八年级,同学们新增加了物理这门学科,刚接触难度不大,建议同学们分组讨论,互相交流学习心得,以更系统地掌握这门学科的知识点,今天小编为同学们整理了江西人民出版社2025年春一