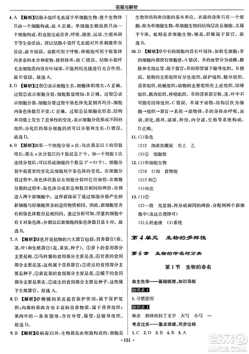
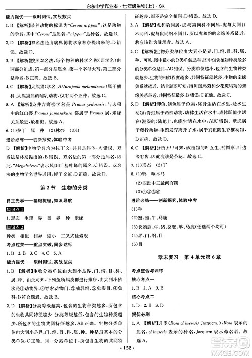
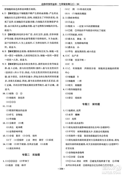
生物这门学科在七年级难度不大,同学们可以通过训练来掌握好课堂上的知识,为后面的学习打好基础,提升生物成绩,今天小编为同学们整理了龙门书局2024秋启东中学作业本七年级生物上册苏科版答案,本书的ISBN为9787508859934,练习完的同学可以来答案圈核对一下答案。

答案如下,仅供参考:
























龙门书局2024秋启东中学作业本七年级语文上册人教版答案
2024-11-14 15:45:39
语文这门学科在七年级难度不小,同学们要重视起来,通过训练来及时巩固所学的知识点,提升语文这门学科的成绩,今天小编为同学们整理了龙门书局2024秋启东中学作业本七年级语文上册
龙门书局2024秋启东中学作业本七年级数学上册华师版吉林专版答案
2024-11-14 15:25:58
数学这门学科需要同学们多进行实操练习,这样可以让同学们更系统的运用所学知识,帮助同学们查缺补漏,今天小编为同学们整理了龙门书局2024秋启东中学作业本七年级数学上册华师版
龙门书局2024秋启东中学作业本七年级数学上册江苏版江苏专版答案
2024-11-14 14:55:22
数学这门学科需要同学们多做练习,通过练习进行实操运用所学知识点,检测同学们知识掌握程度,提升成绩,今天小编为同学们整理了龙门书局2024秋启东中学作业本七年级数学上册江苏版
龙门书局2024秋启东中学作业本七年级数学上册北师大版答案
2024-11-14 14:39:42
今天小编为同学们整理了龙门书局2024秋启东中学作业本七年级数学上册北师大版答案,本练习贴合教材知识,帮助同学们更好的巩固课堂上所学的知识点,通过训练进行查缺补漏,提升数学