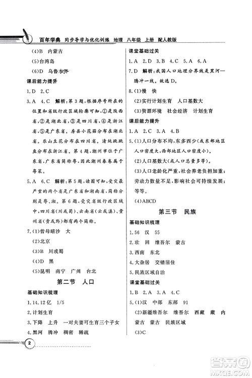
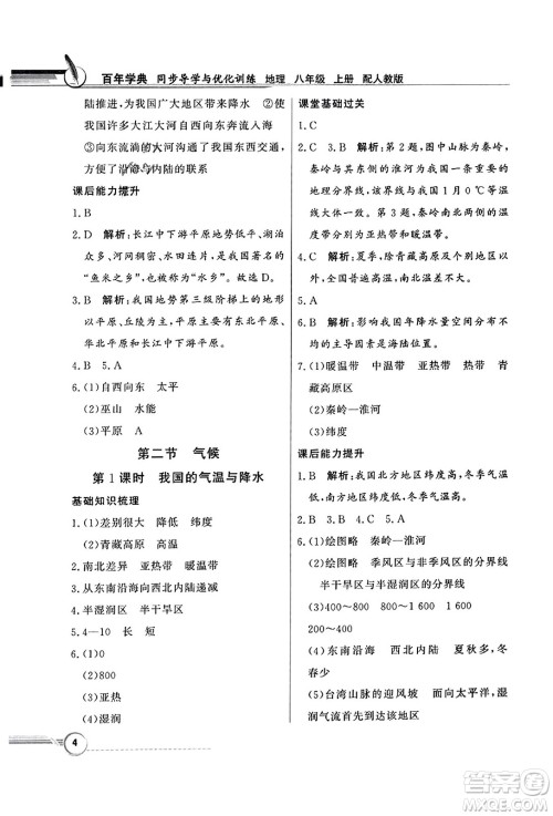
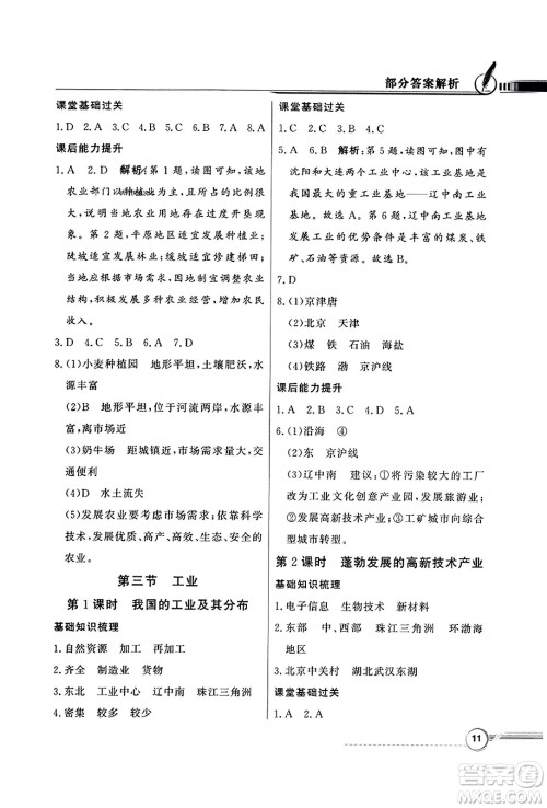
今天小编为同学们整理了人民教育出版社2023年秋同步导学与优化训练八年级地理上册人教版答案,本书内容丰富,题型全面,引导同学们将知识转化为能力,逐步提升综合运用能力和创新能力,练习完的同学可以来答案圈看看。

本书的ISBN为9787554842102,答案如下:
















人民教育出版社2023年秋同步导学与优化训练七年级地理上册人教版答案
2023-10-11 14:33:46
今天小编为同学们整理了人民教育出版社2023年秋同步导学与优化训练七年级地理上册人教版答案,本练习培养了学生在课前预习的良好习惯,对所学过的知识点进行自我检测,提升成绩,练
人民教育出版社2023年秋同步导学与优化训练九年级世界历史上册人教版答案
2023-10-11 14:20:43
今天小编为同学们整理了人民教育出版社2023年秋同步导学与优化训练九年级世界历史上册人教版答案,本练习贴合历史教材进行编写,从内容讲解到典题剖析,更容易的理解知识点,练习完
人民教育出版社2023年秋同步导学与优化训练八年级中国历史上册人教版答案
2023-10-11 14:09:36
八年级的历史难度会有所增加,同学们可以练习将知识掌握好,同时能掌握学习方法,今天小编为同学们整理了人民教育出版社2023年秋同步导学与优化训练八年级中国历史上册人教版答案
人民教育出版社2023年秋同步导学与优化训练七年级中国历史上册人教版答案
2023-10-11 13:55:24
今天小编为同学们整理了人民教育出版社2023年秋同步导学与优化训练七年级中国历史上册人教版答案,本练习帮助同学们及时巩固所学的知识,夯实双基,将知识转化为能力,提升成绩,练习