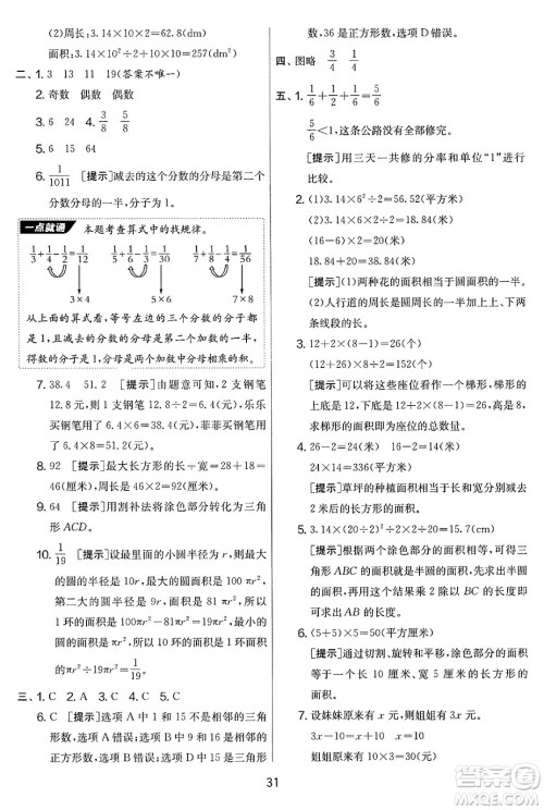
今天小编为同学们整理了吉林教育出版社2025年春春雨教育实验班提优大考卷五年级数学下册苏教版答案,在练习中,同学们会发现数学的奥秘与魅力,不断提升自己的解题能力和逻辑思维,为日后的学习和生活奠定坚实的数学基础,本书的ISBN为9787555368977,练习完的同学们可以来答案圈核对一下答案。

答案如下,仅供参考:








































江苏人民出版社2025年春春雨教育实验班提优大考卷五年级数学下册北师大版答案
2025-04-11 09:07:04
今天小编为同学们整理了江苏人民出版社2025年春春雨教育实验班提优大考卷五年级数学下册北师大版答案,通过大量的练习,同学们不仅能够拓展题型,见识各种巧妙多变的题目,更能在解
江苏人民出版社2025年春春雨教育实验班提优大考卷五年级数学下册人教版答案
2025-04-11 09:00:28
今天小编为同学们整理了江苏人民出版社2025年春春雨教育实验班提优大考卷五年级数学下册人教版答案,本练习题型精简,这种深层次的思维锻炼,为学生们未来的学术探索铺设了坚实的
江苏人民出版社2025年春春雨教育实验班提优大考卷五年级英语下册外研版三起点答案
2025-04-11 08:55:04
英语这门学科需要同学们多花时间,通过巧妙的词根词缀联想、生动的图像记忆法,将单词深深烙印在脑海中,今天小编为同学们整理了江苏人民出版社2025年春春雨教育实验班提优大考卷
吉林教育出版社2025年春春雨教育实验班提优大考卷五年级英语下册译林版答案
2025-04-11 08:45:16
英语这门学科需要同学们持之以恒,日积月累,通过不断练习来掌握好所学的内容,全面提升这门学科的成绩,今天小编为同学们整理了吉林教育出版社2025年春春雨教育实验班提优大考卷五