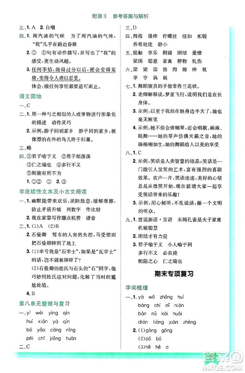
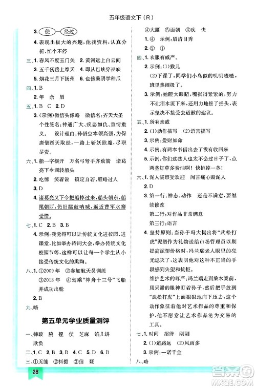
今天小编为同学们整理了龙门书局2025年春黄冈小状元作业本五年级语文下册人教版答案,练习贵在精而不在于多。盲目的“题海战术”不仅会浪费宝贵的时间,还可能导致思维僵化,忽视了对题目背后本质的思考,本书的ISBN为9787508861173,练习完的同学们可以来答案圈核对一下答案。

答案如下,仅供参考:







































龙门书局2025年春黄冈小状元作业本五年级数学下册江苏版答案
2025-03-11 14:51:29
数学练习还需要长期坚持,每天抽出一定时间进行练习,通过练习回顾知识点,持之以恒,才能看到明显的效果,今天小编为同学们整理了龙门书局2025年春黄冈小状元作业本五年级数学下册江
龙门书局2025年春黄冈小状元作业本五年级数学下册北师大版广东专版答案
2025-03-11 14:41:31
今天小编为同学们整理了龙门书局2025年春黄冈小状元作业本五年级数学下册北师大版广东专版答案,通过有针对性的练习和不断的反思总结,才能真正掌握数学的精髓,在数学的海洋中畅
龙门书局2025年春黄冈小状元作业本五年级数学下册北师大版答案
2025-03-11 14:10:53
数学练习是巩固知识点、查缺补漏的重要手段。我们既要注重练习的量,更要注重练习的质,通过训练回顾知识,今天小编为同学们整理了龙门书局2025年春黄冈小状元作业本五年级数学下
龙门书局2025年春黄冈小状元作业本五年级数学下册人教版广东专版答案
2025-03-11 13:47:01
今天小编为同学们整理了龙门书局2025年春黄冈小状元作业本五年级数学下册人教版广东专版答案,本练习题型丰富全面,通过训练及时发现并填补知识体系中的漏洞,让这座高塔更加稳固