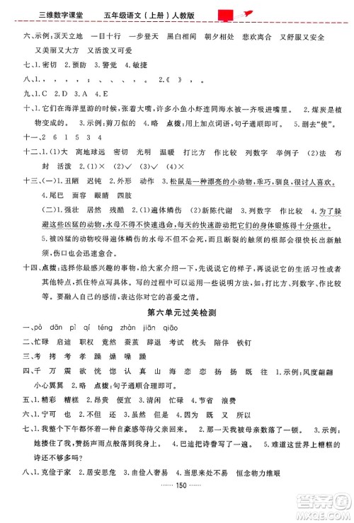
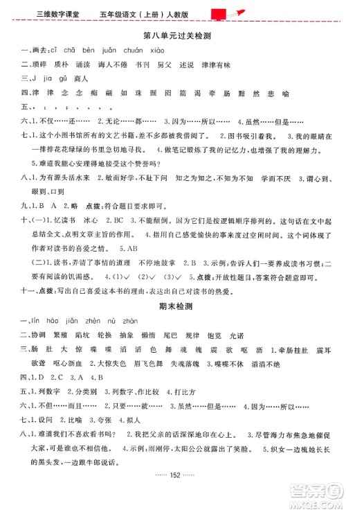
进入五年级,同学们要了解并学习中国传统文化知识,如成语故事、历史典故等,为写作和日常交流增添文化底蕴,今天小编为同学们整理了吉林教育出版社2024年秋三维数字课堂五年级语文上册人教版答案,本书的ISBN为9787555370963,练习完的同学可以来答案圈核对一下答案。

答案如下,仅供参考:




























吉林教育出版社2024年秋三维数字课堂五年级数学上册人教版答案
2024-11-07 16:52:29
数学这门学科需要同学们不断练习习题,通过习题巩固基础知识,拓展思维能力,提高数学这门学科的成绩,今天小编为同学们整理了吉林教育出版社2024年秋三维数字课堂五年级数学上册人
吉林教育出版社2024年秋三维数字课堂五年级英语上册人教PEP版答案
2024-11-07 16:44:25
英语这门学科在五年级难度会有所增加,同学们要利用好时间,对薄弱知识进行回顾复习,提升英语成绩,今天小编为同学们整理了吉林教育出版社2024年秋三维数字课堂五年级英语上册人教
吉林教育出版社2024年秋三维数字课堂六年级语文上册人教版答案
2024-11-07 16:34:38
进入小学六年级,同学们的时间很紧张,想要取得高分同学们要多做练习,掌握好重难点知识,今天小编为同学们整理了吉林教育出版社2024年秋三维数字课堂六年级语文上册人教版答案,练习
吉林教育出版社2024年秋三维数字课堂六年级数学上册人教版答案
2024-11-07 16:21:25
数学不是死记硬背公式,也不是不停的刷题,而是要同学们理解数学原理,培养逻辑思维,数学就在生活中,今天小编为同学们整理了吉林教育出版社2024年秋三维数字课堂六年级数学上册人教