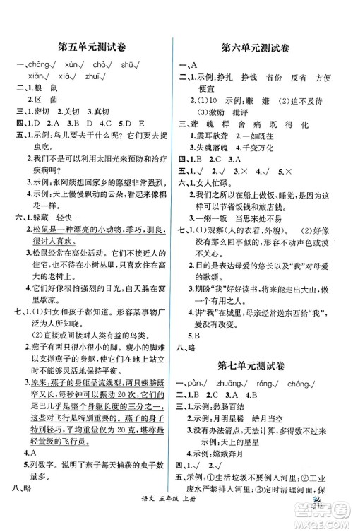
今天小编为同学们整理了人民教育出版社2024年秋人教金学典同步练习册同步解析与测评五年级语文上册人教版云南专版答案,本书针对性提升练习,帮助同学们消化吸收课堂上的授课内容,针对性的进行练习,练习完的同学可以来答案圈核对一下答案。

答案如下,仅供参考:
















人民教育出版社2024年秋人教金学典同步练习册同步解析与测评六年级语文上册人教版云南专版答案
2024-10-24 09:24:57
今天小编为同学们整理了人民教育出版社2024年秋人教金学典同步练习册同步解析与测评六年级语文上册人教版云南专版答案,本练习有层次有梯度,重视基础巩固,着力综合运用,从而提高
人民教育出版社2024年秋人教金学典同步练习册同步解析与测评三年级数学上册人教版云南专版答案
2024-10-24 09:23:37
今天小编为同学们整理了人民教育出版社2024年秋人教金学典同步练习册同步解析与测评三年级数学上册人教版云南专版答案,本练习考察同学们对当日所学知识的掌握程度及综合运用
人民教育出版社2024年秋人教金学典同步练习册同步解析与测评四年级数学上册人教版云南专版答案
2024-10-24 09:21:53
今天小编为同学们整理了人民教育出版社2024年秋人教金学典同步练习册同步解析与测评四年级数学上册人教版云南专版答案,本练习紧跟课本教学,把知识点糅合到练习实践中去,通过实
人民教育出版社2024年秋人教金学典同步练习册同步解析与测评五年级数学上册人教版云南专版答案
2024-10-24 09:19:37
今天小编为同学们整理了人民教育出版社2024年秋人教金学典同步练习册同步解析与测评五年级数学上册人教版云南专版答案,本练习对每日学习进行及时巩固,发现并解决学习中存在的