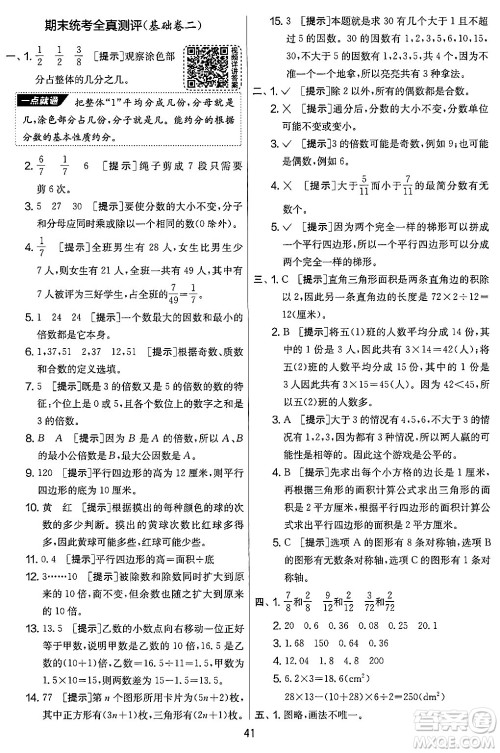
数学这门学科需要同学们多做练习,通过训练来拓展不同的题型,同时可以检测所学知识的掌握程度,今天小编为同学们整理了江苏人民出版社2024年秋实验班提优大考卷五年级数学上册北师大版答案,练习完的同学可以来答案圈核对一下答案。

答案如下,仅供参考:
















































江苏人民出版社2024年秋实验班提优大考卷五年级数学上册人教版答案
2024-08-26 14:52:51
五年级数学难度有所增加,同学们可以通过练习实操运用所学的知识点,检测知识点掌握程度,今天小编为同学们整理了江苏人民出版社2024年秋实验班提优大考卷五年级数学上册人教版答
吉林教育出版社2024年秋实验班提优大考卷五年级英语上册译林版答案
2024-08-26 14:31:16
今天小编为同学们整理了吉林教育出版社2024年秋实验班提优大考卷五年级英语上册译林版答案,本书考察同学们对课堂上所学知识的掌握程度和综合运用能力,题目编排合理,注重基础,梯
江苏人民出版社2024年秋实验班提优大考卷五年级英语上册外研版三起点答案
2024-08-26 14:03:40
英语是一门很重要的学科,它的难度也不低,同学们要从现在开始巩固好基础,提升英语这门学科的成绩,今天小编为同学们整理了江苏人民出版社2024年秋实验班提优大考卷五年级英语上册
江苏人民出版社2024年秋实验班提优大考卷五年级英语上册人教PEP版答案
2024-08-26 13:28:40
英语这门学科需要同学们多花时间,在课堂下多记单词做练习,通过训练来巩固所学知识点,今天小编为同学们整理了江苏人民出版社2024年秋实验班提优大考卷五年级英语上册人教PEP版