2018年小学奥数举一反三B版三年级参考答案,小编已经收集在答案圈了,需要的来了解一下

ISBN编号:9787545016802举一反三 3出版社名称:陕西人民教育出版社,李济元主编,名师详细解析奥数题型,告诉你奥数不再的难题




































众所周知,数学是一门基础性的学科,但是很多人不知道,数学学科的基础性不仅体现在它的知识性上,更多的体现在它的逻辑思维能力上。
从知识体系而言,初中以上的数学知识,如果不做相关的学术性的工作的话,基本上用不到多少数学知识。但是数学却能够使人在很多的事情处理上,思路清晰,逻辑连贯,主观能动性上更是胜人一筹,特别是会使用各种反向思维,变换性思维。这才是数学在人的一生中最大的作用。
2018秋小学奥数举一反三B版 五年级通用版参考答案
2018-10-11 09:55:56
2018秋小学奥数举一反三B版 五年级通用版参考答案,小编已经收集在答案圈了,需要的随时来查询2018秋小学奥数举一反三B版 五年级通用版参考答案ISBN编号:9787545016789陕西人民
2018年陕教出品小学奥数举一反三人教版B版一年级参考答案
2018-10-11 09:33:05
2018年陕教出品小学奥数举一反三人教版B版一年级参考答案,小编已经整理好,需要辅导孩子的家长可以来参考2018年陕教出品小学奥数举一反三人教版B版一年级参考答案ISBN编号:97
2018年陕教出品小学奥数举一反三4年级A版参考答案
2018-10-11 08:58:42
2018年陕教出品小学奥数举一反三4年级A版参考答案,金牌奥数教程,给你全新的奥数体验,感兴趣的来了解一下2018年陕教出品小学奥数举一反三4年级A版参考答案ISBN编号:97875450157
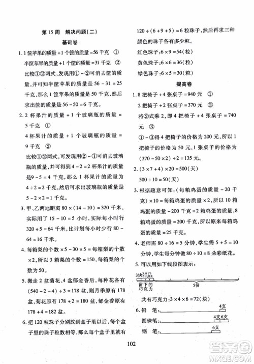
2018年陕教出品小学奥数举一反三3年级A版参考答案
2018-10-11 08:39:04
2018年陕教出品小学奥数举一反三3年级A版参考答案,小编已经整理在答案圈了,需要的随时来查询2018年陕教出品小学奥数举一反三3年级A版参考答案ISBN编号:9787545015706小学奥数
2018小学奥数举一反三答案