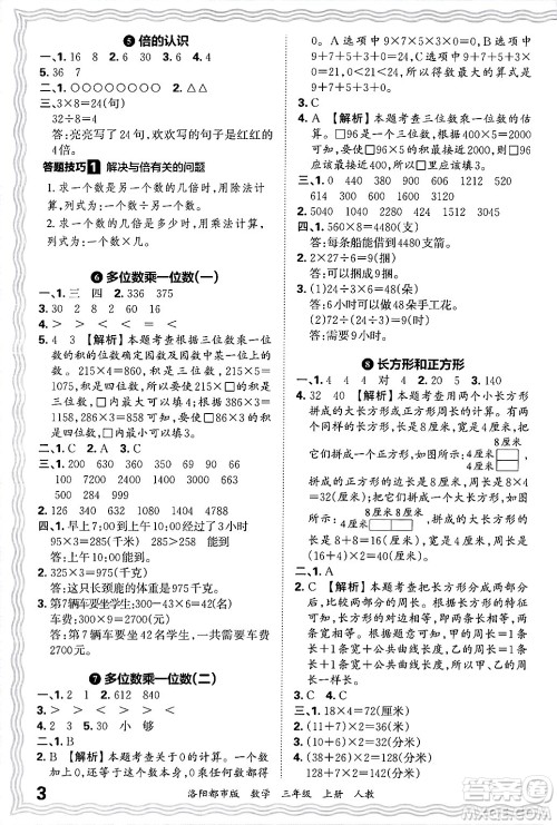
数学这门学科需要同学们多做练习,通过练习巩固所学知识,同时可以拓展同学们的思维能力,今天小编为同学们整理了江西人民出版社2024年秋王朝霞各地期末试卷精选三年级数学上册人教版洛阳专版答案,练习完的同学可以来答案圈核对一下答案。

答案如下,仅供参考:















江西人民出版社2024年秋王朝霞各地期末试卷精选三年级数学上册人教版河南专版答案
2024-12-23 17:48:52
数学这门学科需要同学们有灵活的思维能力,同学们想要取得高分可以通过练习进行拓展,今天小编为同学们整理了江西人民出版社2024年秋王朝霞各地期末试卷精选三年级数学上册人教
江西人民出版社2024年秋王朝霞各地期末试卷精选三年级数学上册人教版湖北专版答案
2024-12-23 17:37:17
数学这门学科在三年级难度还不大,同学们可以通过训练来进行回顾复习,提升数学成绩,今天小编为同学们整理了江西人民出版社2024年秋王朝霞各地期末试卷精选三年级数学上册人教版
江西人民出版社2024年秋王朝霞各地期末试卷精选三年级英语上册冀教版河北专版答案
2024-12-23 17:20:42
今天小编为同学们整理了江西人民出版社2024年秋王朝霞各地期末试卷精选三年级英语上册冀教版河北专版答案,本练习将课堂上的知识结合到训练当中,让同学们可以通过训练掌握好知
江西人民出版社2024年秋王朝霞各地期末试卷精选三年级英语上册科普版洛阳专版答案
2024-12-23 17:10:32
英语这门学科需要同学们有丰富的词汇量,同学们可以从现在开始进行积累,打好基础,今天小编为同学们整理了江西人民出版社2024年秋王朝霞各地期末试卷精选三年级英语上册科普版洛