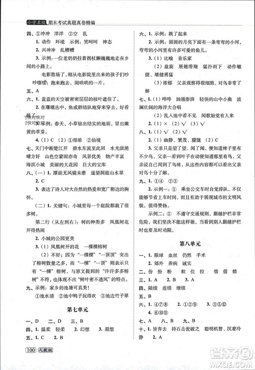
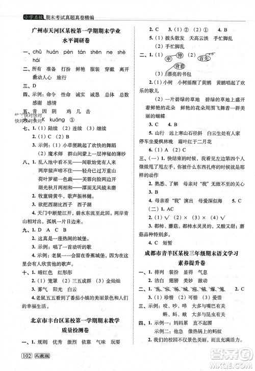
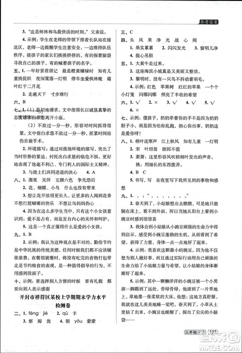
进入小学三年级,语文科目的学习内容增加了,每天下课之后记得完成好作业,不能懈怠。小编搜集了长春出版社2023年秋68所助学丛书小学名校期末考试真题真卷精编三年级语文上册人教版参考答案,希望能帮到你们。

答案如下:









长春出版社2023年秋68所助学丛书小学名校期末考试真题真卷精编四年级数学上册北师大版参考答案
2023-12-28 13:42:22
我们知道,小学阶段的学习内容不少,到了四年级,大家务必得抓住机会,数学想要拿到高分就得勤做训练。今天搜集了长春出版社2023年秋68所助学丛书小学名校期末考试真题真卷精编四年
长春出版社2023年秋68所助学丛书小学名校期末考试真题真卷精编四年级数学上册人教版参考答案
2023-12-28 13:32:50
在小学四年级,学生们想要学好数学就得坚持做练习,课余时间务必得把握住,千万不能偷懒。今天分享长春出版社2023年秋68所助学丛书小学名校期末考试真题真卷精编四年级数学上册人
长春出版社2023年秋68所助学丛书小学名校期末考试真题真卷精编四年级语文上册人教版参考答案
2023-12-28 11:54:58
今天整理了长春出版社2023年秋68所助学丛书小学名校期末考试真题真卷精编四年级语文上册人教版参考答案,感兴趣的可以对照看看。在小学四年级,语文科目的学习不简单,课下时间要
长春出版社2023年秋68所助学丛书小学名校期末考试真题真卷精编四年级英语上册人教版参考答案
2023-12-28 11:50:39
在小学四年级,英语科目的学习要多花心思,该做的练习不能少,课余时间务必得把握住。小编整理了长春出版社2023年秋68所助学丛书小学名校期末考试真题真卷精编四年级英语上册人教