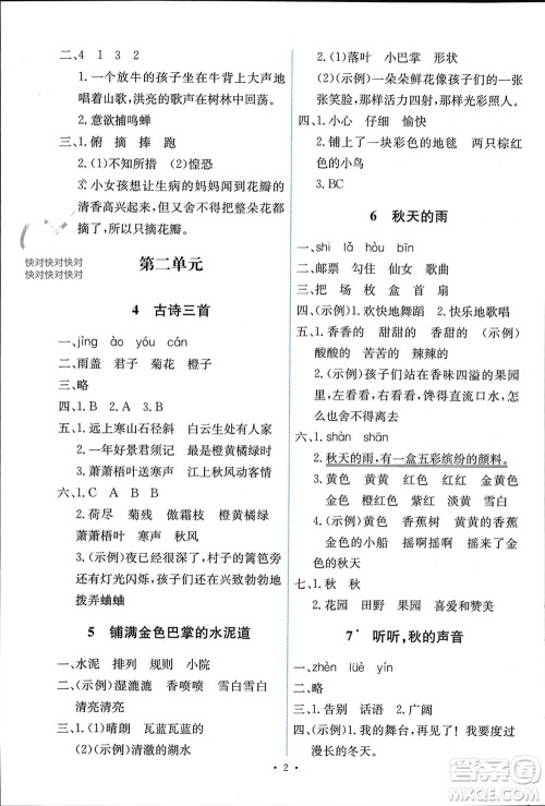
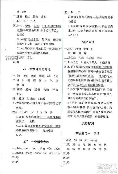
到了小学三年级,语文科目的学习要多花心思,上课务必认真听讲,课下记得完成练习,这样才能拿到好成绩。小编分享人民教育出版社2023年秋能力培养与测试三年级语文上册人教版湖南专版参考答案,一起来看看吧。

答案如下:












人民教育出版社2023年秋能力培养与测试一年级语文上册人教版参考答案
2023-11-29 14:11:30
在小学一年级,语文科目的学习内容不少,大家得把握住机会,课下也得积极完成练习。小编分享人民教育出版社2023年秋能力培养与测试一年级语文上册人教版参考答案,感兴趣的建议收藏
人民教育出版社2023年秋能力培养与测试一年级数学上册人教版参考答案
2023-11-29 13:57:57
在小学一年级,数学科目的学习难度不低,每天都得认真听讲,争取把知识点掌握清楚。小编分享人民教育出版社2023年秋能力培养与测试一年级数学上册人教版参考答案,感兴趣的可以看过
人民教育出版社2023年秋能力培养与测试二年级数学上册人教版参考答案
2023-11-29 13:45:02
小编分享人民教育出版社2023年秋能力培养与测试二年级数学上册人教版参考答案,感兴趣的可以看过来。这是为小学二年级学生搜集到的练习册答案,内容丰富,希望能帮到你们。当然,答
人民教育出版社2023年秋能力培养与测试二年级语文上册人教版参考答案
2023-11-27 16:43:11
今天分享人民教育出版社2023年秋能力培养与测试二年级语文上册人教版参考答案,感兴趣的可以看过来。对于小学二年级的学生来说,语文科目的学习内容不少,大家想拿到好成绩就得把