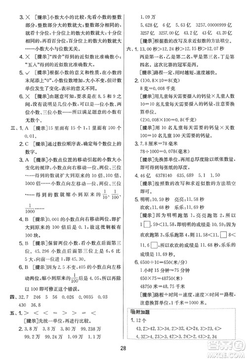
数学学科要求同学们勤加练习,拓展题型,巩固知识,通过多样题目的演练,不仅能提升解题技巧,还能增强对知识的深刻理解与灵活运用,助力学业进步,今天小编为同学们整理了江苏人民出版社2025年春春雨教育实验班提优大考卷四年级数学下册青岛版答案,练习完的同学们可以来答案圈核对一下答案。

答案如下,仅供参考:
















































吉林教育出版社2025年春春雨教育实验班提优大考卷四年级数学下册苏教版答案
2025-04-11 11:51:43
数学这一学科,要求同学们在学习中付出持续的努力,通过广泛的练习来探索各种不同类型的题目,进而巩固所掌握的知识,今天小编为同学们整理了吉林教育出版社2025年春春雨教育实验班
江苏人民出版社2025年春春雨教育实验班提优大考卷四年级数学下册北师大版答案
2025-04-11 11:42:58
今天小编为同学们整理了江苏人民出版社2025年春春雨教育实验班提优大考卷四年级数学下册北师大版答案,本练习将所学的知识结合到训练当中,不仅提升了同学们的解题能力,更在逻辑
江苏人民出版社2025年春春雨教育实验班提优大考卷四年级数学下册人教版答案
2025-04-11 11:29:45
今天小编为同学们整理了江苏人民出版社2025年春春雨教育实验班提优大考卷四年级数学下册人教版答案,在思维的碰撞与练习的磨砺中,同学们仿佛踏上了探索数学奥秘的奇幻之旅,逐步
江苏人民出版社2025年春春雨教育实验班提优大考卷四年级英语下册外研版三起点答案
2025-04-11 11:08:21
在记忆单词的过程中,应运用多种方法,如分类记忆、联想记忆等,将短时记忆转化为长时记忆,从而提升英语这门学科的成绩,今天小编为同学们整理了江苏人民出版社2025年春春雨教育实验