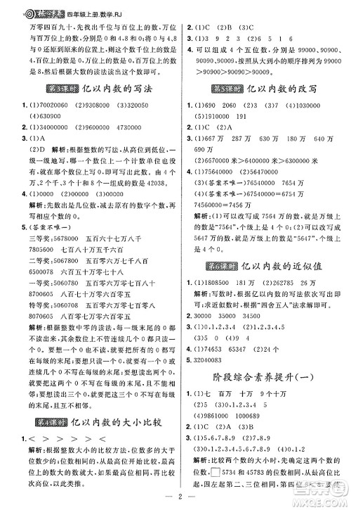
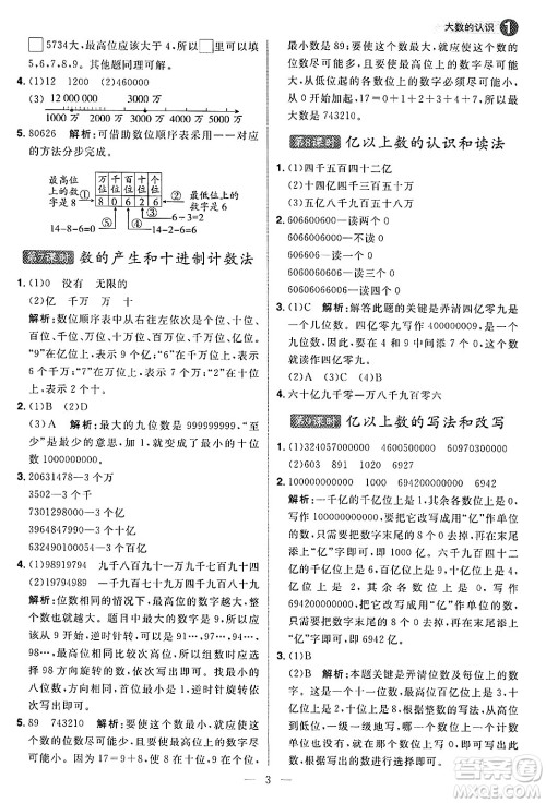
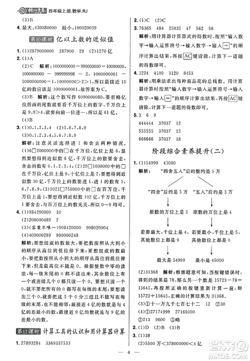
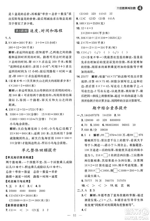
今天小编为同学们整理了南方出版社2024秋学缘教育核心素养天天练四年级数学上册人教版福建专版答案,内容呈现有效梯度,便于学生通过综合性与创造性练习,快速提高应试水平和考试成绩,练习完的同学可以来答案圈核对一下答案。

答案如下,仅供参考:






































南方出版社2024秋学缘教育核心素养天天练四年级数学上册人教版答案
2025-01-02 17:44:41
今天小编为同学们整理了南方出版社2024秋学缘教育核心素养天天练四年级数学上册人教版答案,本练习重视基础巩固,与教材紧密贴合,能很好地帮助学生理解、吃透重难点,针对薄弱点逐
南方出版社2024秋学缘教育核心素养天天练四年级英语上册外研版答案
2025-01-02 17:28:52
今天小编为同学们整理了南方出版社2024秋学缘教育核心素养天天练四年级英语上册外研版答案,本书逐词逐句翻译教材原文,全解全析教材内容要点;单元首展示生词短语和常考句型,练习
南方出版社2024秋学缘教育核心素养天天练四年级英语上册人教版答案
2025-01-02 17:15:45
今天小编为同学们整理了南方出版社2024秋学缘教育核心素养天天练四年级英语上册人教版答案,本书将阅读方法、解题方法、口语及书面表达方法巧妙地融入课文解读、练习解析、口
南方出版社2024秋学缘教育核心素养天天练五年级语文上册人教版福建专版答案
2025-01-02 17:00:19
语文这门学科在五年级难度不小,同学们要重视起来,在课下要通过实操及时回顾所学的内容,今天小编为同学们整理了南方出版社2024秋学缘教育核心素养天天练五年级语文上册人教版福