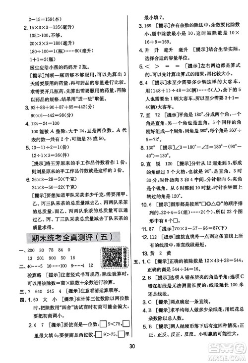
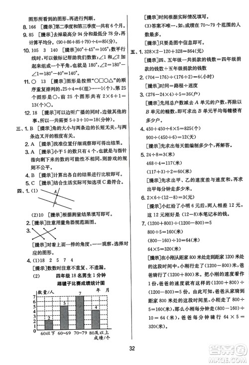
今天小编为同学们整理了吉林教育出版社2023年秋实验班提优大考卷四年级数学上册苏教版答案,本练习帮助同学们在课下及时巩固新授课的知识,将所学的知识点转化为学习能力,提升成绩,练习完的同学可以来答案圈核对一下答案。

本书的ISBN为9787555359869,答案如下:
































合肥工业大学出版社2023年秋七天学练考四年级数学上册苏教版参考答案
2023-10-17 08:51:44
在小学四年级,学生们的学习积极性很高,每天下课之后记得做练习,争取提高自己的成绩。小编分享合肥工业大学出版社2023年秋七天学练考四年级数学上册苏教版参考答案,感兴趣的可以
江苏人民出版社2023年秋实验班提优大考卷五年级数学上册人教版答案
2023-10-17 08:44:56
今天小编为同学们整理了江苏人民出版社2023年秋实验班提优大考卷五年级数学上册人教版答案,本练习帮助同学们对薄弱知识进行回顾总结,逐个击破重难点知识,将知识转化为能力,练习
江苏人民出版社2023年秋实验班提优大考卷六年级数学上册人教版答案
2023-10-17 08:30:06
六年级的数学难度会有所增加,同学们要重视起来,在课下多做练习,攻克薄弱知识点,今天小编为同学们整理了江苏人民出版社2023年秋实验班提优大考卷六年级数学上册人教版答案,练习完
2023年秋少年智力开发报四年级数学上册青岛六三版第9-12期答案
2023-10-16 16:41:57
在小学四年级,数学科目的学习难度增加了,大家想拿到好成绩就得勤做练习,课余时间务必要利用起来。今天整理了2023年秋少年智力开发报四年级数学上册青岛六三版第9-12期答案,赶紧