在小学四年级,学生们要珍惜时间,对待语文科目尤甚,课下可以做练习,争取提升成绩。小编整理了时代学习报语文周刊2022-2023学年度四年级第二学期巩固与提升参考答案,感兴趣的看过来。此外,答案仅供参考哟。

答案如下:








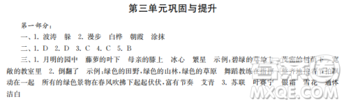
时代学习报语文周刊2022-2023学年度三年级第二学期巩固与提升参考答案
2023-03-14 16:17:46
今天整理了时代学习报语文周刊2022-2023学年度三年级第二学期巩固与提升参考答案,欢迎大家积极了解。我们知道,小学阶段的语文难度不大,老师们也不会布置过多的作业,只要把任务
时代学习报语文周刊2022-2023学年度二年级第二学期巩固与提升参考答案
2023-03-14 15:45:38
今天分享时代学习报语文周刊2022-2023学年度二年级第二学期巩固与提升参考答案,欢迎大家积极查阅。这是为小学二年级学生搜集的报纸答案,希望能帮助你们提升语文成绩。当然,答
时代学习报语文周刊2022-2023学年度一年级第二学期巩固与提升参考答案
2023-03-14 15:12:01
在小学一年级,语文科目的学习难度一般,大家只要跟着老师走,好好完成作业,你的成绩不会差。今天分享时代学习报语文周刊2022-2023学年度一年级第二学期巩固与提升参考答案,感兴趣
时代学习报语文周刊六年级2022-2023学年第31-34期答案
2023-03-14 15:02:50
今天分享时代学习报语文周刊六年级2022-2023学年第31-34期答案,欢迎大家积极查阅。其实,小学六年级的学习任务很重,老师会布置不少的课外作业,为的就是帮助学生巩固知识点。此外