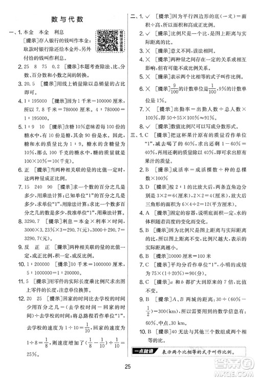
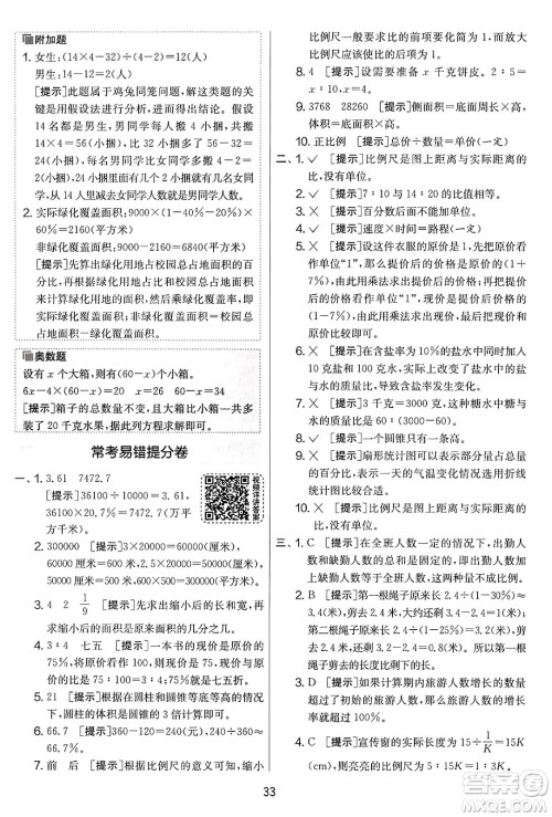
今天小编为同学们整理了江苏人民出版社2025年春春雨教育实验班提优大考卷六年级数学下册青岛版答案,本练习题型丰富全面,连接着学生的逻辑思维训练与创新能力培养,有效锻炼了他们的逻辑思维能力,激发了无尽的创新火花,练习完的同学们可以来答案圈核对一下答案。

答案如下,仅供参考:
















































吉林教育出版社2025年春春雨教育实验班提优大考卷六年级数学下册苏教版答案
2025-04-10 17:21:56
今天小编为同学们整理了吉林教育出版社2025年春春雨教育实验班提优大考卷六年级数学下册苏教版答案,本练习短期内提升了学生的解题效率和学科成绩,长期来看,锻炼了逻辑思维能力
江苏人民出版社2025年春春雨教育实验班提优大考卷六年级数学下册北师大版答案
2025-04-10 17:06:36
今天小编为同学们整理了江苏人民出版社2025年春春雨教育实验班提优大考卷六年级数学下册北师大版答案,在解题的探索中,学生不断锤炼思维的严密性和条理性,学会从不同角度审视问
江苏人民出版社2025年春春雨教育实验班提优大考卷六年级数学下册人教版答案
2025-04-10 16:57:18
今天小编为同学们整理了江苏人民出版社2025年春春雨教育实验班提优大考卷六年级数学下册人教版答案,本练习不仅直接促进了学生解题效率和学科成绩的显著提升,更为重要的是,它持
江苏人民出版社2025年春春雨教育实验班提优大考卷六年级英语下册外研版三起点答案
2025-04-10 16:47:15
进入小学六年级,英语这门学科的难度愈发显现出来了,想要精通英语,同学们需持之以恒地记忆单词,并反复练习,今天小编为同学们整理了江苏人民出版社2025年春春雨教育实验班提优大考